There’s a new sleuth on the block, and her PubPeer name is Viola Sheltonii. Please give her a very warm welcome for her first guest post on For Better Science, about fake cancer research and real animal abuse.
Viola Sheltonii already commented on over 400 papers on PubPeer. She is a young scientist in Australia and not much older than this almost 19 year old cartoon of mine:

The Lies of Mice – A Play in Three Acts
by Viola Sheltonii
Cast of Characters
- A lab head, he is very old, very important, and very white
- A research assistant, they are young but harrowed
- Multiple cages of mice of various shapes, sizes, etc.
- Narrator, like the Lorax but for research mice
Stage
A laboratory
Act 1:
Scene 1 – The Perfect Plan
Lab Head: Oh poor research assistant, you look sad. What is the problem?
Research Assistant: It’s our mouse study… the miracle drug that we thought could be the cure to cancer is not working, and your genius hypothesis is failing. What shall we do?
Lab Head, laughs: My dear underpaid research assistant, haven’t you ever heard of lying?
Narrator: That’s right. This is unfortunately not a story about how scientists find a miracle cure for cancer for the hundredth time. I’ve had the misfortune of trawling PubMed for the past many months to learn the truth about animal models of cancer. What I’ve seen will shock you!
Cage of Mice: (gasp)
Torturing Small Animals
Animal abuse and bad science go hand in hand. Meet professors Ute Moll, Jordi Muntané, Sam W Lee and others.
Scene 2 – How to make a failure work
Narrator: It bring me no joy to say that animal abuse and mistreatment in the research world is old news. Leonid already talked about this in 2022, and that surely solved the problem as a whole. The new trend however is lying about animal abuse! Let’s see what our characters think about this:
Research Assistant: But Sir, how could I lie? The treated tumours are the same size as the untreated tumours, and some tumours are larger than the mice themselves!
Lab Head: Just make up a graph with some numbers that proves our hypothesis was correct all along, no one will know the difference!
Cage of Mice, rolling their eyes: No journal would publish this, right?
Narrator: Unfortunately, journals love to publish this kind of nonsense. I can only assume that the people who signed off on these articles and their figures never thought people were actually going to look at them. Or maybe they really thought they would get away with it? Either way, these papers are out there, and there are lots of them.
Real rats tortured for fake neuroscience
Smut Clyde complained of his eyes hurting from all these repetitive patterns in neuron recordings. He now recovered, and wrote this report, about rat torturers of Michigan.
Act 2
Scene 1: On the Editors’ Floor
Research Assistant, at a computer: Sir, I manipulated this graph to appear that our mice had tumours well within the standard guidelines for humane endpoints while maintaining statistical significance. What about the pictures we took of the excised tumours?
Lab Head: Just publish it, no one reads that shit anyway!
Xiaoping Yang , Wei Wang , Xiong Zhang , Qi Zou , Lei Cai , Bo Yu Downregulation of miR‑183 inhibits the growth of PANC‑1 pancreatic cancer cells in vitro and in vivo, and increases chemosensitivity to 5‑fluorouracil and gemcitabine Experimental and Therapeutic Medicine (2018) doi: 10.3892/etm.2018.7112

Narrator: Ah yes, these tumours are surely merely ~400 mm3 in volume. Never mind that the photo shows these tumours to be at least 2 cm in length! And ignore the sacrificed animals with tumours so large they probably couldn’t walk! No one is going to use the ruler in the image to calculate the actual volume of the tumours…
Narrator: Drat! Okay, maybe there was some clerical error and the tumour volumes should have said 4000 mm3 rather than 400 mm3. Surely this is a typo.
The good news is, this was published in the notable papermill peddling perpetrator Experimental and Therapeutic Medicine (courtesy of Spandidos). So these particular experiments probably never happened anyway. The bad news is, whoever these images were stolen borrowed from, did subject these mice to inhumane and torturous conditions. This makes the issue of holding anyeone accountable nearly impossible. Especially when journals and publishers like this have no qualms in accepting trash from the papermill dump as long as it makes them money.
Spandidos and the Paper Mill
Papermills run by Chinese universities and funding a notorious Greek publisher. Smut Clyde tells it all!
Congratulations are in order for Experimental and Therapeutic Medicine for making the list of Top 20 journals with papermill related retractions (per Fontaíña et al., 2025).
Noa Mascato Fontaíña , Cristina Candal-Pedreira , Guadalupe García , Joseph S. Ross , Alberto Ruano-Ravina , Lucía Martin-Gisbert Identifying common patterns in journals that retracted papers from paper mills: a cross-sectional study Research Integrity and Peer Review (2025) doi: 10.1186/s41073-025-00177-9
Excerpt of Table 3:
| PPM* | Journal | Publisher | Country | Category | Nº of categories | JIF 2022 | Quartile | Citable items | Open access (%) | % Of Articles | Total publishers | 2ª Editorial decision |
|---|---|---|---|---|---|---|---|---|---|---|---|---|
| 38 | Experimental and Therapeutic Medicine | Spandidos | Greece | Medicine Research & Experimental | 1 | 2.7 | Q3 | 22741 | 98.94% | 82.41% | 604 | – |
*PPM= retracted paper mill papers
Narrator: I digress.
Cage of Mice: So do we!

Research Assistant: I’ve edited the excised tumours to arrange them next to a comically oversized ruler, like you suggested, Sir.
Lab Head: Very good! And make sure you fix those pesky western blots!
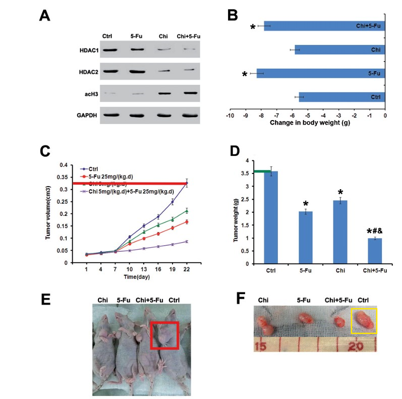
Liu, L.S., Qiu, S., Liu, Y., Liu, Z., Zheng, Y., Su, X., Chen, B., & Chen, H.L. Chidamide and 5-flurouracil show a synergistic antitumor effect on human colon cancer xenografts in nude mice Neoplasma (2016) doi: 10.4149/203

Narrator: Yes indeed, the massive tumour that engulfs the entire arm of this poor mouse (red box) is only 0.325 cm3 in volume, but 3.5 g in weight, and one centimeter in length! Or is that one millimeter? Ah whatever. It can’t be as bad as the cut and paste job on the western blots:

Figure 4: many of the western blot images have been copy-pasted out of context and have very clear lines surrounding the blots (the most obvious ones in orange boxes).
Research Assistant, carrying some Traditional Chinese Medicine:
ShunYu Zhao , Jingjing Wu , Qing Tang , Fang Zheng , LiJun Yang , YuQin Chen , Liuning Li , Swei Sunny Hann Chinese herbal medicine Xiaoji decoction inhibited growth of lung cancer cells through AMPKα-mediated inhibition of Sp1 and DNA methyltransferase 1 Journal of ethnopharmacology (2016) doi: 10.1016/j.jep.2016.01.041

Narrator: Hmm the average largest tumour is only 3500 mm3? Lets take a closer look.


Narrator: Good lord. I start to wish they would have lied more about how massive and obviously painful these ulcerated tumours would have been for the poor mice. I wonder if any of these authors noticed someone was onto their tricks?
Lili Liu , Zhiying Xu , Binbin Yu , Li Tao , Ying Cao Berbamine Inhibits Cell Proliferation and Migration and Induces Cell Death of Lung Cancer Cells via Regulating c-Maf, PI3K/Akt, and MDM2-P53 Pathways Evidence-based Complementary and Alternative Medicine (2021) doi: 10.1155/2021/5517143


Narrator: Surely the authors can’t get away with this, do they think we’re –
Lab Head, rushing into the room: WAIT! These are not images of excised tumours, but of lungs! Look how obviously lung-shaped and lung-sized they are! Please believe me!
Cage of Mice, pointing to their xenografted tumours: If those are lungs then what are these?
“Dear Dr Viola sheltonii, Thanks very much for pointing out the issue. We carefully read the questions you raised. However, the picture of Figure 7(d) is not of the tumor tissue, but of the lungs. However, we still greatly appreciate you. And thanks for your question, we discovered that Figure 7d was not labeled in the figure caption.”
Ying Cao, Corresponding Author
Narrator: Luckily for us, and unfortunately for authors like this, publishing such drivel has become at least a little bit harder as hard-hitting journals like this one (Evidence-based Complementary and Alternative Medicine) has been shuttered by Wiley after having to retract 741 papers.
Cyclotron Branch, Before the Fall
“sadly, no-one could find any other evidence of existence for these festively-named individuals, who may well be Knock-Knock jokes that somehow gained sentience.” – Smut Clyde
Act 2
Scene 2: A New Hope (but not for mice)
Narrator: It looks like their plan to lie about the tumour volumes isn’t working because they left the rulers in the pictures of the excised tumours! I wonder what they’ll do next?
Lab Head: Our plan to lie about the tumour volumes isn’t working because you can still see the rulers next to the excised tumours! Edit them out and no one will know how big they really were!
Research Assistant: And for the tumour weights, Sir?
Lab Head: Just publish it, no one reads that shit anyway!
Zhenwei Shi , Zhifa Xia , Songtao Huang , Zeteng Chen , Fan Yin , Haili Xin , Fenghua Xu Anti-tumor effect and immune-related mechanism study of compound aluminum sulfate injection in transplanted tumor-bearing mice Frontiers in Immunology (2025) doi: 10.3389/fimmu.2025.1583275

Figure 1
Narrator: 1250 mm3 in volume, but 6g in weight? Yeah, that adds up. At least they were truthful about the tumour burden that is significantly greater than a standard humane endpoint!
Mice in Cage: (sighs heavily)
Figure 1C shows that the tumour weight of mice in the control group reached >6g at end of study, with the error bar maxing at closer to 7g…. This is greater than what most animal ethics committees would consider a humane endpoint (for example, NIH OACU recommends humane endpoints when tumour burden greater than 10% of body weight), unless you had mice >70g in body weight.
Narrator: Oops. I guess the kind of people who will lie or alter their data to mislead readers also don’t care about the welfare of the animals they used.
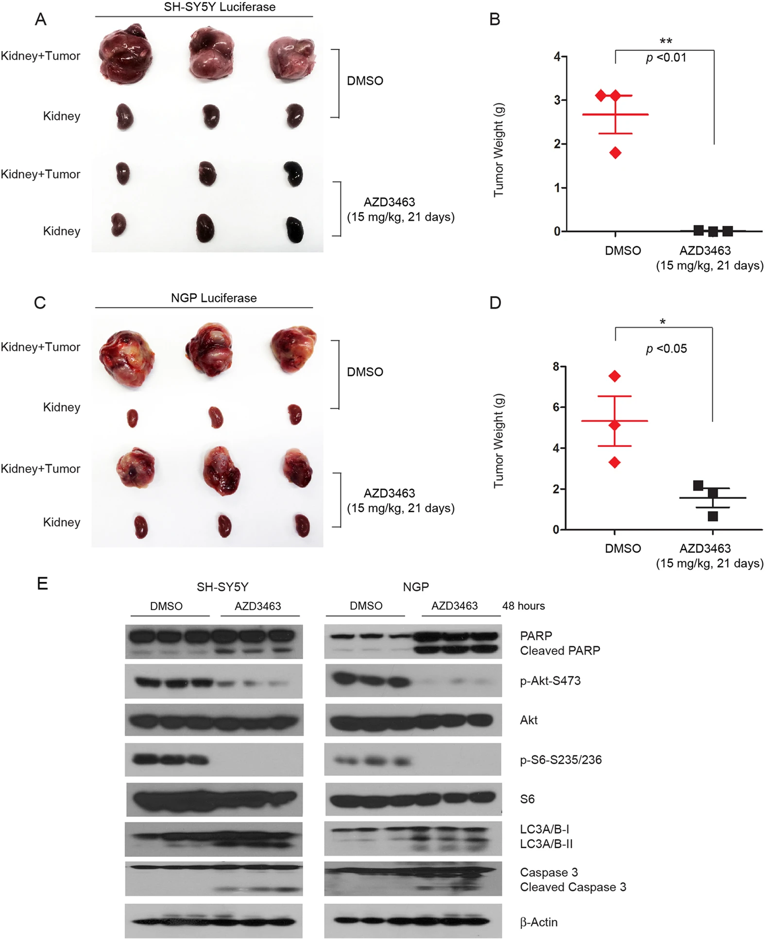
Yongfeng Wang , Long Wang , Shan Guan , Wenming Cao , Hao Wang , Zhenghu Chen , Yanling Zhao , Yang Yu , Huiyuan Zhang , Jonathan C. Pang , Sophia L. Huang , Yo Akiyama , Yifan Yang , Wenjing Sun , Xin Xu , Yan Shi , Hong Zhang , Eugene S. Kim , Jodi A. Muscal , Fengmin Lu , Jianhua Yan Novel ALK inhibitor AZD3463 inhibits neuroblastoma growth by overcoming crizotinib resistance and inducing apoptosis Scientific Reports (2016) doi: 10.1038/srep19423

Figure 5D shows that the tumour weight of mice in the NGP Luciferase DMSO (control) group reached >5g at end of study, with the largest measurement at ~7.5g. This is greater than what most animal ethics committees would consider a humane endpoint (for example, NIH OACU recommends humane endpoints when tumour burden greater than 10% of body weight), unless you had mice with a body weight >52g.
Additionally, there is no scale bar/ruler with the images of excised tumours in Figure 5A or 5C making it difficult to know the actual size of the tumours.
Honourable Mention: Figure 3
Narrator: Oops. I guess the kind of people who will lie or alter their data to mislead readers also don’t care about the welfare of the animals they used, or about image integrity!
Act 3: The Mice Defeated
Lab Head: How could this happen to me, my lies and manipulations being exposed by the demons on PubPeer! If only those dastardly mice had cooperated, I would not have had to cover up their abuse.
Research Assistant: What should I do with the rest of our data, Sir?
Lab Head, hitting his desk angrily: Just publish it, no one reads this shit anyway!
Jin-Ho Choy , Huiyan Choi , Zeid A Huiyan , Ajayan Alothman , Chae-Ok Vinu , Chae-Ok Yun Anionic clay as the drug delivery vehicle: tumor targeting function of layered double hydroxide-methotrexate nanohybrid in C33A orthotopic cervical cancer model International Journal of Nanomedicine (2016) doi: 10.2147/ijn.s95611


Narrator: How refreshing to see some honesty! These tumours are genuinely as disgustingly massive as the authors said they are.
T Ueda , Y Nakata , N Yamasaki , H Oda , K Sentani , A Kanai , N Onishi , K Ikeda , Y Sera , Z-i Honda , K Tanaka , M Sata , S Ogawa , W Yasui , H Saya , J Takita , H Honda ALKR1275Q perturbs extracellular matrix, enhances cell invasion and leads to the development of neuroblastoma in cooperation with MYCN Oncogene (2016) doi: 10.1038/onc.2015.519

Figure 7
Narrator, breaking the fourth wall and speaking to the lab head: Figure 7A shows… that tumours from mice in the vehicle (control) group grew from 5cm3 to >35cm3. While the example image of a mouse from this group does show two large tumours, they certainly are not 30cm3 (average from right graph). Can the authors please check this; perhaps there is a decimal point missing and this should be 3.5cm3?
Lab Head (played by Corresponding Author Hiroaki Honda):
“We thank the commenter for these observations. The tumor volume values in the graph were re-checked and are correct…. The mouse image was provided as a representative example; it does not necessarily correspond to the largest tumors in the graph, and more graphic images were avoided as not appropriate for the article. This experiment was conducted more than ten years ago in line with the practices and standards in place at that time.”
Narrator, to the audience: Good for them on choosing the least “graphic” image. In case anyone reading is not familiar with lab mice, they can grow to (on average) 10cm in length from tail to nose. It’s bad enough that they’ve clearly misrepresented the tumour sizes, but when confronted with this they doubled down and said it is correct! Lets humour them; here’s a general representation of what this would look like:

The black line is 10 cm in length (representing the length of the average lab mouse), and the orange ellipsoid is 30 cm3 in volume.
If there is anyone who thinks this is physically possible, please get in touch with Prof Honda at Hiroshima University.
Another person you could ask about the humane treatment (or lack therof) of animals would be the person who graciously allowed Ueda et al. to use these mice: Dr William A. Weiss from the University of California San Francisco.
” We also thank Dr William A Weiss of University of California San Francisco (UCSF) in US for allowing us to use the TH-MYCN Tg mice. “
He first published about these transgenic mice which overexpress the gene MYCN and can mimic multiple characteristics of human neuroblastoma. And he’s no stranger to animal abuse; just take a look at these internal tumours!
W A Weiss , K Aldape , G Mohapatra , B G Feuerstein , J M Bishop Targeted expression of MYCN causes neuroblastoma in transgenic mice The EMBO Journal (1997) doi: 10.1093/emboj/16.11.2985

Figure 5A shows a picture of an “thoracic paraspinous mass” which judging by the ruler is ~277px in length or ~28mm.
Narrator: It’s okay though! This study was conducted in 1997, way before the invention of animal ethics.
I guess we can all be grateful that the results and the level of animal abuse from Ueda et al. are at least partially fabricated. While the least graphic image of mice with tumours are still grotesque, they’re not as bad as the botched job they did to these graphs. It’s like a game of I-Spy; can you find the floating error bars? Do you see the uneven significance lines?




Narrator: I think we’ve all learned a valuable lesson today. Our mice learned that it’s okay if their short but distressing existences are wasted on failed experiments and faulty hypotheses. The articles which some poor Research Assistant writes about them will be doctored up enough to turn it into a heart-warming story about how their sacrifices allowed Mr. Lab Head to find the cure for cancer.
Cage of Mice: The cure for cancer, again?

Pro Memoria: A Soliloquy by the Narrator
I started looking up papers about xenograft models of cancer in mice when my boss asked me if I would run one myself. I’ve dealt with mice before sure, but I’ve never had to give them cancer. I took to PubMed and simply searched “xenograft model cancer”. I was immediately disgusted by what I saw.
The closer I looked, the worse it was. Not just because it’s sad to think too much about the poor lives of a laboratory mouse, but also because the researchers who used these mice didn’t have the decency to be truthful about their poor lives. I believe these authors never thought someone would bother to actually look at these pictures of sacrificed mice and the evidence of what was done to them.

Lying in science isn’t news. Hell, this entire blog is dedicated to pointing out where people have lied in science! But to lie about a mouse? Another living creature? When I spoke to colleagues about this they couldn’t believe that this happened once, let alone multiple times, let alone so many times that I am unable to find the first post I made on PubPeer regarding this because it’s too far down the list. The fact that some of these examples are from papermills or otherwise fabricated nonsense does little to soothe this pain. Just because these specific authors didn’t conduct these experiments, someone out there did and will continue to. As the tendency to manipulate, fabricate, duplicate, obfuscate, and defecate on as many publications possible, perhaps we who hold onto an old notion of science being truth, are becoming the problem? Or, an even older notion that the people in science should genuinely care about what they’re doing?
Thank you for reading my first of (hopefully) many posts here. It is an honour to be able to contribute to this blog, and help even in the smallest way to expose unethical practices in research.


Donate!
If you are interested to support my work, you can leave here a small tip of $5. Or several of small tips, just increase the amount as you like (2x=€10; 5x=€25). Your generous patronage of my journalism will be most appreciated!
€5.00




“0.325 cm3 in volume, but 3.5 g in weight”
That gives density ca. 10.7 g/cm^3, a mere few percent less than lead 😀
LikeLiked by 3 people
Now THAT would be an interesting article! They should have written more about how they were able to create mass in a mouse model.
LikeLiked by 2 people
Certainly! It would provide a direct link between heavy metals and cancer 😛
LikeLiked by 2 people
Young, honest, sensitive, competent, talented and with a sense of humor? That’s impossible. Leonid, you are committing fraud. AGAIN. This text must have been written by AI.
LikeLiked by 2 people
Pay no attention to the man behind the curtain! It was Leonid in a wig all along!
LikeLiked by 1 person
Very nice piece with a fresh and flowing narrative style. Hope to read many more of Viola’s works.
LikeLiked by 2 people
Dear Viola,
I don’t know you personally, but I wanted to write this because what you did matters.
You stood up in a system that often rewards silence, convenience, and obedience, and you chose something harder: honesty. Reporting research misconduct and animal abuse isn’t just a professional risk – it’s a moral one. It costs people their sense of belonging, their sense of safety, sometimes even their careers. The fact that you did it anyway says something rare about you.
I spent years working in finance. I went in believing intelligence and discipline would naturally align with decency. Over time, I became a cynic – not because I wanted to be, but because I watched how easily morality bends when money, prestige, or survival are on the line. I saw how “good people” learned to rationalize ugly things. I saw moral flexibility become a skill, even a virtue.
Some of it was abstract – numbers on screens, trades buried in complexity – but some of it was unmistakably ugly. War profiteering dressed up as “defense investment.” Suffering turned into a revenue stream. Human cost hidden behind spreadsheets and language designed to dull conscience. The business didn’t require cruelty, but it quietly rewarded indifference to it.
That kind of environment teaches you a dangerous lesson: that speaking up is naïve, that silence is sophistication, that survival means looking away.
That’s why what you did matters so much.
You refused to normalize harm. You refused to accept that abuse – especially of animals who cannot consent or speak – was just the cost of progress, publication, or career advancement. You refused to let misconduct hide behind credentials and institutions. In doing so, you reminded the rest of us that integrity is not obsolete, just inconvenient.
I won’t pretend it’s fair. Whistleblowers are rarely treated like heroes in real time. They’re isolated, doubted, reframed as “difficult” or “emotional.” Systems protect themselves before they protect the truth. But history is very clear about one thing: the people who speak up are almost never wrong in hindsight – only early.
If the weight of this feels heavy, if you feel disillusioned or exhausted, that doesn’t mean you failed. It means you saw clearly. Cynicism can grow out of exposure to ugliness – but courage grows out of refusing to let that ugliness define what is acceptable.
Whatever comes next for you, know this: you acted with a clarity many never reach, and a bravery many talk about but never practice. Even if the consequences can feel isolating, your actions ripple outward in ways you may never fully see – protecting lives, setting boundaries, and quietly raising the moral floor of your field.
Thank you for not looking away.
LikeLiked by 1 person
Hi Jones, thank you so much for your kind words. You’re absolutely right that seeing mistreatment or abuse and choosing not to speak is unfortunately the norm in so many areas, not just in research or animal ethics but in almost every aspect of our modern lives. This has been a silent victory for me in some ways as you perfectly put because whistleblowers are rarely the heroes. Unfortunately, very little has come from this in the way of retractions or responses from authors (I’ve only seen a handfull of meaningless corrections). But the more people see and interact with these instances of abuse and misconduct the more annoyed these phony authors will get and hopefully move on to a new subject for someone else to write a shoddy play about on For Better Science!
Thank you again (:
LikeLike
Holy Sh*t Sholto! Right on man!!!
“Misconduct sleuth wins $2.63 million from major cancer institute in $15 million settlementData detectives see validation in deal with U.S. government that penalizes Dana-Farber Cancer Institute for misrepresenting data in NIH grant applications”
LikeLike
Stop spoiling upcoming Shorts!
LikeLiked by 1 person
A small triumph in the first retraction of a paper I flagged on PubPeer for animal cruelty! One down, one million more to go!
https://pubpeer.com/publications/E2E371221B1D1DFEF603048DA3819D#0
LikeLiked by 2 people