Schneider Shorts

Schneider Shorts 8.08.2025 – Increasingly hostile and now defamatory attacks

Schneider Shorts 8.08.2025 - publishers fighting papermills, retractions for an innocent man in Tennessee, an unemployed couple in Indiana, and a Korean award-winner, with an exclusive anti-aging conference, a dodgy startup, and finally, how to deal with critics.

Schneider Shorts of 8 August 2025 – publishers fighting papermills, retractions for an innocent man in Tennessee, an unemployed couple in Indiana, and a Korean award-winner, with an exclusive anti-aging conference, a dodgy startup, and finally, how to deal with critics.


Table of Discontent

Industry Giants

Scholarly Publishing

Retraction Watchdogging


Industry Giants

Those with insider access

Finally an anti-aging conference which says openly what everyone in the field thinks. It is unacceptable that rich people not only must eventually die like mere mortals, worse: they will be separated from their money.

Thus, a literally exclusive conference, by invitation only, was announced to take place on 26-30 September 2025 in New England area of USA:

The Abundance Longevity Platinum Trip

Source
“The people who will benefit most from the longevity revolution won’t be those who read about breakthroughs in the news. 
They’ll be those with insider access—who learn about advances directly from the scientists making them, who understand which approaches are truly promising, and who position themselves to benefit from these discoveries early.” Source

The conference organiser is Peter H. Diamandis, venture capital entrepreneur and founder of various companies, including the XPrize innovation competition which was accused of cheating by the participants.

One of Diamandis’ anti-aging biotechs is Fountain Life, where you are immediately offered quack stem cell therapies in Florida (because of Ron DeSantis’ new rules):

Source

Diamandis founded Fountai Life together with a certain “self-help guru” Tony Robbins who in 2019 was exposed by Buzzfeed as sexual harasser of his female fans and assistants. That was followed by was much more of Robbins’ abuse uncovered by Buzzfeed, more women came forward to accuse him of sexual harassment, one victim was then underage, also an older video emerged of Robbins on stage using the racist n-word slur. Of course Robbins sued Buzzfeed (in Ireland), in March 2025 he halted his lawsuit.

In early 2021, MIT Technology Review found out that after Diamandis’ January 2021 Abundance 360 Summit (“an exclusive, indoor conference for a group of ultra-wealthy patrons in Los Angeles“, participation fee $30,000) turned into a Covid-19 super-spreader event, Diamandis offered his participants fake COVID drugs from his own company Fountain Life:

“Across both the webinar and the Fountain Life order form, attendees were told about a range of products that were claimed to either treat covid-19 or prevent it outright. What they were not told was that seven of the recommended products were also classified by the US Food and Drug Administration as “covid-19 fraudulent.”

The fraudulent cures included amniotic fluid, the liquid that surrounds a baby in utero and is rich in stem cells, and colloidal silver, a suspension of metal particles […]

Other treatments put forward in the call and identified by the FDA as fraudulent for treating covid included two peptides (BPC-157 and thymosin-alpha-1), amino acids commonly used in anti-aging products; the vitamin supplement D3K2; and two metabolic enzymes, NAD and NMN. Another recommended product that had been called out by the FDA was ivermectin.”

Two of the Abundance invitation-only conference speakers are Diamandis’ employees: Jamie Justice of XPRIZE, and Fountain Life CMO & CSO, Helen Messier.

The speakers include:

  • David Sinclair, Harvard professor and anti-aging entrepreneur about whom I wrote really a lot, both about his falsified science and his anti-aging business scams.
  • George Church, MIT professor and biotech entrepreneur, anti-aging and eugenics enthusiast, and founder of de-extinction scam Colossal, about whom I wrote really a lot.
  • Mehmet Oz, TV personality whom Trump and RFK Jr appointed to oversee the destruction of US public health insurance, Medicare and Medicaid. Oz plans to replace healthcare with AI-based marketing, and keeps reminding Americans that those of them who fall sick have no right to a treatment unless they can pay for it.
  • Stéphane Bancel, CEO of Moderna (the company which successfully developed a Covid vaccine), his greed knows no limits (read here and here).
  • Robert Langer, MIT professor with a huge PubPeer record, especially thanks to his mentee Ali Khademhosseini (read here).
  • Nir Barzilai, Albert Einstein College of Medicine professor and metformin addict. It is surprising to see him sharing the stage with his former friend and now enemy Sinclair (read December 2024 Shorts), but the money must be very good.
  • James J. Collins, MIT professor and biotech entrepreneur, who uses AI to discover “senolytic” drugs.
  • Alex Zhavoronkov, Latvian-born US entrepreneur and founder of the AI-based pharma company Insilico Medicine. He argued for “for gradual brain replacement and, potentially, complete brain transplantation“, specifically the silly approach of Jean Hebert (read August 2024 Shorts), and even head-transplant insanity of Sergio Canavero (read September 2024 article). was “closer to reality than you think“.
  • Michael Levin, russia-born professor at Tufts University, who postulated that by manipulating “bioelectricity”, he “has been able to engineer growth of new limbs and organs, suppress cancer, and produce something that looks like entirely new forms of life“.
  • Dean Kamen, entrepreneur and Segway inventor, who claims to grow human organs in his non-profit Advanced Regenerative Manufacturing Institute (ARMI), through which he channels public grant money to his private businesses. Kamen also was connected to the paedophile trafficker Jeffrey Epstein.

Fake-O-Meat by Ali Khademhosseini

Ali Khademhosseini is the greatest American researcher in regenerative medicine. His mentees are all professors themselves now. In his own Californian institute, he grows not only all possible organs, but even hamburgers!

A perfect mixture of speakers, everyone who matters is white, rich and male. Some fellow billionaires and multi-millionaires on the panel to make the paying participants feel among their own, they all listening to academic bullshitters promoting various drugs and supplements from their companies promising to delay death. Robbins will probably pop in to give an inspiring talk, probably followed by an orgy and a trip to Florida for some stem cell injections.

(Thanks go to the reader “David B. MD PhD” who alerted me to this conference)


Increasingly hostile and now defamatory attacks

Since we spoke about MIT’s god-impersonator George Church – his de-extinction company Colossal Biosciences is running mad. Well, madder than usual.

It seems, Colossal started to target and even threaten scientists who questioned Colossal’s plans and its celebrated achievement, in particular the alleged de-extinction of the dire wolf:

Colossal Liar Wolves

“What is most concerning is that Colossal’s ‘dire wolves’ have now attracted the attention of the Trump administration.” – Ronan Taylor

Ronan Taylor, the author of the guest post above, alerted me to new developments, which New Scientist reported on 31 July 2025:

“Academics who have questioned the validity of efforts to “de-extinct” animals like the woolly mammoth and the dire wolf have complained of an apparent campaign to discredit them.

“Vincent Lynch at the University at Buffalo, New York, Flint Dibble at Cardiff University, UK, Victoria Herridge at the University of Sheffield, UK, and Nic Rawlence at the University of Otago in New Zealand have all publicly criticised Colossal’s efforts, and now say that they have seen blog posts and YouTube videos attacking their expertise and credentials posted online. Some have also received frivolous copyright notices demanding they remove their own content.

“Tori Herridge has become a controversial figure in modern science discourse, with many arguing that her lack of qualifications in crucial fields renders her critiques both uninformed and harmful,” reads one article, published on BusinessMole, a business news site.

While none of the academics have any evidence of who is behind the campaign, most of the content specifically mentions their comments on Colossal and shares similar phrasing and content. Tests for AI-generated content run by New Scientist suggest many of the articles were created by chatbots.”

Rawlence was subject to two “anonymous hit pieces” on Space Coast Daily and a website by Inter Press Service news agency. The anonymously-written articles about Lynch were published on Green Matters, APN News and The Daily Blaze. Colossal’s CEO Ben Lamm denied his company’s involvement in a message to New Scientist. However, Lamm confirmed that Colossal’s lawyers indeed threatened Lynch with a cease-and desist letter over his “increasingly hostile and now defamatory attacks” on X.

Lamm complaining on X

Elon Musk’s MechaHitler-alter ego Grok decided to support Colossal, because Lynch’s X account was suspended, “for reported copyright violations for his own images or images in the public domain“.

Dibble was threatened with a copyright lawsuit by a company called HT Mobile Solutions for interviewing Lynch on YouTube.


Let her address it

Now, to the biologics company Dotquant, which specialises in RNA therapeutics. It was founded in 2013 and is located in Seattle, Washington, USA. The company’s listed managers are Feng Gao, Xiaohu Gao (associate professor at University of Washington) and Hong Yan Liu, the latter acts as CSO but is also assistant professor at the Medical College of Georgia at Augusta University. Liu also used to be the PhD student of X Gao.

The company receives SBIR funding from the US government, and it thanks Liu on its website for securing these grants:

Source

There are however some issues with the science by Liu and Dotquant. This for example:

Xiaolin Yu , Sharad Ghamande , Haitao Liu , Lu Xue , Shuhua Zhao , Wenxi Tan , Lijing Zhao , Shou-Ching Tang , Daqing Wu , Hasan Korkaya , Nita J. Maihle , Hong Yan Liu Targeting EGFR/HER2/HER3 with a Three-in-One Aptamer-siRNA Chimera Confers Superior Activity against HER2 Breast Cancer Molecular Therapy — Nucleic Acids (2018) doi: 10.1016/j.omtn.2017.12.015 

Mycosphaerella arachidis: “Figure 2: There are a pair of duplicate flow cytometry plots.”
Mycosphaerella arachidis: “Figure 3B and C: The GAPDH western blots appear to be mirror images of each other.”

Or this, more recent, where Liu also lists her Dotquant affiliation:

Xiaolin Yu, Lu Xue , Jing Zhao, Shuhua Zhao, Daqing Wu, Hong Yan Liu Non-Cationic RGD-Containing Protein Nanocarrier for Tumor-Targeted siRNA Delivery Pharmaceutics (2021) doi: 10.3390/pharmaceutics13122182 

Mycosphaerella arachidis
Two papers share unexpected overlapping or duplicated histology images.

As you see, the data from its Figure 8 was inappropriately reused in the Figure 8 of this paper by Liu, which shares data with yet another paper:

Lu Xue , Nita J. Maihle , Xiaolin Yu , Shou-Ching Tang , Hong Yan Liu Synergistic Targeting HER2 and EGFR with Bivalent Aptamer-siRNA Chimera Efficiently Inhibits HER2-Positive Tumor Growth Molecular Pharmaceutics (2018) 10.1021/acs.molpharmaceut.8b00388 

Mycosphaerella arachidis: “Two papers share western blots that are mirrored. They are labelled as showing different experiments. Same last author.”

Here is that other paper:

Jingying Zheng , Shuhua Zhao , Xiaolin Yu , Shuang Huang , Hong Yan Liu Simultaneous targeting of CD44 and EpCAM with a bispecific aptamer effectively inhibits intraperitoneal ovarian cancer growth Theranostics (2017) doi: 10.7150/thno.17826

Mycosphaerella arachidis: “Figure 8A: Unexpected similarity between images that should show different experimental conditions.”

The sleuth notified Dotquant, and the company employee who identified only as “Michelle”, replied on 22 July 2025:

Thanks for bringing this to our attention. We take research integrity seriously. Dr. Liu is an employee at our company, while the research reported in these papers were completely conducted at her previous institution. I have forwarded your email to her to let her address it.

Michelle (who is likely Michelle Han) replied from the email account dotquant13@gmail.com, but we know that this account used to belong to the company’s founder and Liu’s PhD mentor, X Gao:


Scholarly Publishing

We’ve obtained signed declarations

A reader contacted Wiley with concerns about papermilling activities.

There were two cases, at the centre of both stands a certain Iranian gentleman called Yashar Aryanfar, who graduated with PhD in June 2024 in Mexico and is now a postdoc in China. First issue was his buying authorships from a papermill, together with friends from Iran, Mexico, Iraq, Turkey and China:

Yashar Aryanfar, Humberto Garcia Castellanos , Karrar A. Hammoodi , Mohadeseh (Maya) Farifteh , Ali Keçebaş , Shaban Mousavi Ghasemlou , Afsana Mammadova , Ehsan Alipour Yengejeh , Zahra Houshmand Neghabi Cleaner and sustainable circular economy approaches for bio‐based product recovery from industrial effluents in a biorefinery Environmental Progress & Sustainable Energy (2024) doi: 10.1002/ep.14483 

Nick Wise: “On the 29th of June 2024 an advert was placed on an Iranian Telegram channel selling the 4th authorship position of a paper with this title, in this journal, for $200.”

Nick Wise also noted:

This paper shares an identical title with the 3rd chapter of a book published by Elsevier, [link]. Yashar Aryanfar, 1st author of this paper, is 1st author of the 1st chapter in that book.

Actually, the book chapter lists some Setyo Budi Kurniawan as author:

The reader also reported another paper by Aryanfar in the same Wiley journal, coauthored with the known papermill fraudster, Sayed M. Tag Eldin (who writes his name in many different ways, presumably so that he can edit and peer review his own papers).

Hear her laughing in earthquake land

“For that marketplace is a labyrinth as large as the academic world, and the Ariadnean thread that traces the path back out of its interior seems to sprout subsidiary threads that lead into plant-based green nanoparticle synthesis or some other side-alley of parascience.” – Smut Clyde

The paper previously appeared as a SSRN preprint, but with a different set of authors, except for Aryanfar!

Yashar Aryanfar , Humberto Garcia Castellanos , Farshad Akhgarzarandy , Ali Keçebaş , Salem Algarni , Talal Alqahtani , Kashif Irshad , Elsayed M. Tag‐Eldin Assessment and optimization of a single flash geothermal system recovered by a trans‐critical CO2 cycle using different scenarios Environmental Progress & Sustainable Energy (2024) doi: 10.1002/ep.14371 

Mario Lamagna , Yashar Aryanfar , Siamak Hoseinzadeh , Benedetto Nastasi , Davide Astiaso Garcia , Soheil Mohtaram , HongGuang Sun Assessment and Optimization of a Single Flash Geothermal System Recovered by a Trans-Critical Co2 Cycle Using Different Scenarios SSRN (2023) doi: 10.2139/ssrn.4351022 

As you see, the preprint version (likely published on SSRN on orders of some Elsevier journal where this was later rejected), used to feature a certain Iranian scholar at Sapienza University of Rome in Italy, namely Siamak Hoseinzadeh, who featured on this website prominently:

Karimipour Saga III: All roads lead to Rome

“The academic career of D’Orazio is tightly coupled to that of Karimipour since she hosted him at Sapienza. Of the 57 papers she declared authorship for, 25 (44%) are published together with Karimipour.” – Maarten van Kmapen

Maybe that’s why there was another Sapienza author, Benedetto Nastasi, plus another Italian: Mario Lamagna, professor at the University of Naples Federico II, who will soon play a role.

Now, if you tried to click on the SSRN doi link, you will have met this:

Indeed, the authors (or rather Aryanfar) removed the incriminating preprint, but of course other people saved a backup copy of the pdf and archived the link.

Pretty clear case of papermill fraud, no? Surely Wiley, the heroes of UNITED2ACT publisher initiative, will crack down on this little papermill fraudster Aryanfar and his buddies?

“Your feedback is encouraged via this form or via email: contact@united2act.org ” (Wiley)

Here is Wiley’s Assistant Research Integrity Auditor, April Xiao, in her email to the reader on 23 June 2025 (highlight mine):



“I am writing from the Integrity Assurance and Case Resolution (IACR) department at Wiley. I wanted to let you know that the concerns you have shared with the Editorial Board of Environmental Progress & Sustainable Energy regarding the <insert appropriate description> [sic!] have now been brought to our attention

We take seriously all concerns raised regarding research integrity and publishing ethics. Independent members of Wiley’s IACR will carefully investigate the concerns you raise in line with our “Complaints Procedure” outlined here.

Upon receiving your concerns, I’ve contacted all authors and got feedback:

For the concerns relate to https://doi.org/10.1002/ep.14483, Yashar Aryanfar explains that he has submitted two book chapters to the book “Biorefinery of Industrial Effluents for a Sustainable Circular Economy”. Chapter 1 was accepted and Chapter 3 was rejected. The title of Chapter 3 was mistakenly assigned to another individual by the book editor without his knowledge. The journal article content is fully original and unrelated to the Elsevier book chapter. And all authors do not have any professional or personal relationship with the author Setyo Budi Kurniawan, and there is no overlap in the article content. In addition, the advert was placed on an Iranian Telegram channel selling the 4th authorship position is false and fabricated.

For the concerns of https://doi.org/10.1002/ep.14371, Yashar Aryanfar claimed the SSRN was submitted first by Mario Lamagna to Elsevier but got rejected after the preprint version was published. After the rejection, the original authors wished to withdraw from the project. As a sole responsible author, he claimed the EP article was revised and was significantly improved. The Wiley paper is original and has not been published elsewhere.”

Among other outrageously insane things, Wiley says Nick Wise is a fraudster who slanders honest scholars with fabricated evidence.

The perfect MDPI editor

“I know you cannot understand such matters, since you appear to have strong mother-related problems that most likely have denied you of a satisfactory sexual life”, _ Enrico Sciubba, Editor-in-Chief

On 4 August 2025, Wiley’s little genius April Xiao had more on the topic of deleted SSRN preprint (highlights mine):

“we’ve confirmed with the authors the final published version was significantly revised following the withdrawal of the original authors. We’ve obtained signed declarations confirming their voluntary withdrawal from the project and approval for author list removal for some of the co-authors, while other co-authors are unresponsive.

Based on the unmentioned information, we trust the authors are faithful and conclude the case can be closed.”





For completeness and transparency

Other United2Act publishers also see it as their duty to protect and support the papermill industry. Here we deal with a medical journal published by Springer Nature’s BioMedCentral and edited by – I am not really shocked to say – an Italian professor of the papermill-loving Sapienza University of Rome, Nicola Maffulli.

Karimipour Saga III: All roads lead to Rome

“The academic career of D’Orazio is tightly coupled to that of Karimipour since she hosted him at Sapienza. Of the 57 papers she declared authorship for, 25 (44%) are published together with Karimipour.” – Maarten van Kmapen

This paper was elegantly fixed, and how:

Hui Zhang , Cheng Chen, Jie Song microRNA-4701-5p protects against interleukin-1β induced human chondrocyte CHON-001 cells injury via modulating HMGA1 Journal of Orthopaedic Surgery and Research (2022) doi: 10.1186/s13018-022-03083-8 

Hoya camphorifolia: “Top to bottom:

Coloured boxes mark pairs and a triplet of unexpectedly similar panels.”

Naturally, these 5 papers share no common authors, but a common Chinese papermill. Prof Maffulli had to do something, and he did. His journal erased all evidence. First, the offending duplications were removed:

Hoya camphorifolia: “At some date, Figure 5 was corrected, replacing the IL-1beta panel (which has duplicates in other papers from unrelated authors) with a panel that is presumably more unique.
[left] Archived version from the Wayback Machine
[right] Present version.”

On 9 April 2025, the journal issued a Correction (PubMed copy), which, as Smut Clyde noticed, presented as “original” Figure 5 something totally unrelated. This alleged ‘original Figure 5’ turned to be actually Fig 5 from a completely different paper by different authors in a different BMC journal (Zhao et al 2025):

“In this article, Fig. 5 appeared incorrectly and have now been corrected in the original publication. For completeness and transparency, the incorrect and correct versions of Fig. 5 are displayed below.”

Smut Clyde commented:

“I think there has only been one correction – to replace a panel that betrayed the papermill provenance of the paper. So the authors want to erase the original version of Figure 5 entirely. Rather than include the original (incriminating) version in the Correction (as well as the revised version), they plagiarised a figure from some completely different paper and claimed that this is the original version that we’re replacing.”

I wrote to Maffulli and received no reply.


Retraction Watchdogging

The most appropriate course of action

A high profile retraction in PNAS. The last author Douglas Green, Chair of Department of Immunology at St. Jude Children’s Research Hospital in USA, briefly featured in this article, together with his mentee Jerry Chipuk (who went on to become professor at Icahn School of Medicine at Mount Sinai):

Science misconduct

Scholarly publishing is broken, and no repair is possible. At least let’s point fingers at the elites and laugh. Can science trust Science?

This paper wasn’t even flagged on PubPeer before, the penultimate author is former Rector of the University of Zurich and now President of the Board of the federal university ETH in Switzerland, Michael Hengartner:

Jennifer Martinez , Johann Almendinger , Andrew Oberst , Rachel Ness , Christopher P Dillon , Patrick Fitzgerald , Michael O Hengartner , Douglas R Green Microtubule-associated protein 1 light chain 3 alpha (LC3)-associated phagocytosis is required for the efficient clearance of dead cells Proceedings of the National Academy of Sciences (2011) doi: 10.1073/pnas.1113421108

“The authors note that “An institutional investigation by St. Jude Children’s Research Hospital concluded that Figs. 2 A, B, and D and 4A and SI Appendix, Fig. S6A of this paper include duplicated fluorescent micrograph images. Due to the unreliability of the data, we believe the most appropriate course of action is to retract this paper as requested by St. Jude Children’s Research Hospital.””

Retraction 4 August 2025

I made an attempt to illustrate:

In September 2022, Retraction Watch informed about an investigation at St Jude, which targeted Green’s postdoc, Jennifer Martinez, who by then set up her own lab at NIH. Retraction Watch quoted an NIH spokesperson:

“Dr. Martinez is no longer with NIH. She retracted some of her papers and resigned in March of 2022. The HHS Office of Research Integrity is conducting a review of her work.”

These other papers by Martinez were retracted before, according to RW database, two of them are without Green (one of those was covered in September 2022 Shorts):

I sure have no plans defending that fraudster Martinez (see also coverage by Haklak), but the official dogma of “Latina snake at Doug’s honest bosom” is not really credible. Compare how Martinez was sacked and retracted with all those rewards Chipuk received for basically the same kind of fake science (see PubPeer). Read about Chipuk’s other fabrications here:

Green has many more potentially fraudulent papers on PubPeer, even without Martinez or Chipuk. This was merely corrected, and it also cited two of the retracted papers by Martinez and Green:

Bradlee L. Heckmann, Brett J.W. Teubner, Bart Tummers, Emilio Boada-Romero, Lacie Harris , Mao Yang, Clifford S. Guy, Stanislav S. Zakharenko, Douglas R. Green LC3-Associated Endocytosis Facilitates β-Amyloid Clearance and Mitigates Neurodegeneration in Murine Alzheimer’s Disease Cell (2019) doi: 10.1016/j.cell.2019.05.056 

Fig S5C by Chaetaster moorei
Selenidera piperivora: “In figure 4A the section shown for the FIP200 +Cre is the same section that is shown in figure 5A as the FIP200 -Cre.[…] Also the same section appears in figure 6A..”

The Erratum from 10 December 2020 referred to “two errors in the original version of the article” the authors identified all by themselves, and which “do not affect the results in the paper or the interpretation of the data“.

Here, Green decided against a correction:

Bradlee L. Heckmann, Brett J. W. Teubner , Emilio Boada-Romero , Bart Tummers , Clifford Guy , Patrick Fitzgerald , Ulrike Mayer , Simon Carding , Stanislav S. Zakharenko , Thomas Wileman , Douglas R. Green Noncanonical function of an autophagy protein prevents spontaneous Alzheimer’s disease Science Advances (2020) doi: 10.1126/sciadv.abb9036

Actinopolyspora biskrensis: “Figure 6B seems to have a repeated band, after flipping horizontally.”
Xylota segnis: “It seems odd that the identical brain slice image is shown for multiple figures, since for the statistical analysis multiple mice were analyzed implying that the authors should have a large number of images to select from.”

This rots on PubPeer since 2014, but without Martinez to blame, there’s nothing to be done:

Katja C. Zimmermann , Nigel J. Waterhouse , Joshua C. Goldstein , Martin Schuler , Douglas R. Green Aspirin induces apoptosis through release of cytochrome c from mitochondria Neoplasia (2000) doi: 10.1038/sj.neo.7900120 

Epigynum cochinchinense: “24 hr aspirin treatment in Fig. 5B causes unexpectedly similar Cyt c release to 48 hr aspirin treatment in Fig. 6B.”

Here, Green and coauthors issued in 2013 a editorial note warning everyone that “unequivocally that there was no misrepresentation of data, nor was there any scientific misconduct”:

H M Ellerby , S J Martin , L M Ellerby, S S Naiem , S Rabizadeh , G S Salvesen , C A Casiano , N R Cashman , D R Green , D E Bredesen Establishment of a cell-free system of neuronal apoptosis: comparison of premitochondrial, mitochondrial, and postmitochondrial phases The Journal of neuroscience (1997) 17:6165–6178.

Fig 2A
Condylocarpon amazonicum: “What teh EoC does not say is that there is also lane reuse in the CPP32 Western Blottage of 6C. While the lanes are both the same, the experiments are indicated to be different.”
Fig. 1B by Condylocarpon amazonicum
Condylocarpon amazonicum: “Fig. 5A has the attributes of a grey scale tweaked (darker) version of Fig. 6C.”

And just look at this, very creatively corrected by Nature in 2013. The first author Maya Saleh is now full professor in Canada:

Maya Saleh , John C. Mathison , Melissa K. Wolinski , Steve J. Bensinger, Patrick Fitzgerald , Nathalie Droin , Richard J. Ulevitch, Douglas R. Green, Donald W. Nicholson Enhanced bacterial clearance and sepsis resistance in caspase-12-deficient mice Nature (2006)doi: 10.1038/nature04656 

Correction May 2013: “It was recently brought to our attention that the published Fig. 4c of our Letter is a composite image containing parts of the original figure (the immunoprecipitation lanes in Fig. 4c), and that the input lanes (‘Total Casp12’) are duplicated. Similarly, the anti-tubulin control right lanes of Fig. 4b are duplicates of the left lanes. We are unable to reconcile how these images were incorrectly assembled despite diligent efforts to do so. Figure 1 of this Corrigendum shows a correct Fig. 4c, representing a new and independent experiment, to replace Fig. 4c of our Letter. The interpretation of the data and the conclusions are unaffected”

Mansa singularis: “Unexpected similarities remain in images from different samples in corrected Fig 4C Total Casp12 blots.”
“In figure 2a two micrographs are very similar (panel II and III, rotated).”

I hope someone will explain to me why this utterly fraudulent paper had to be saved by Nature, and those by Martinez were retracted.

Saleh has other bad papers on PubPeer), including with the Big Pharma leader John C Reed:

Let’s end by another fake paper by Green and Saleh, Retraction Watch reported in 2013 that this and other papers by Saleh were found to contain “intentionally contrived and falsified” data by Saleh’s past employer, the McGill University:

Philippe M. LeBlanc , Garabet Yeretssian , Nancy Rutherford , Karine Doiron , Amal Nadiri , Lei Zhu , Douglas R. Green, Samantha Gruenheid , Maya Saleh Caspase-12 modulates NOD signaling and regulates antimicrobial peptide production and mucosal immunity Cell Host & Microbe (2008) doi: 10.1016/j.chom.2008.02.004 

“Curious coincidences in Fig, 5B become visible if the contrast is changed.”


Research misconduct findings were made

More retractions for Gianfranco Alpini, who in 2023/2024 was very quietly removed from University of Indiana in USA, together with his lady friend Heather Francis, soon after they arrived there from Texas A&M University. Their new whereabouts unknown, but we now know both were found guilty of research misconduct.

Several papers were pulled by the society journal Hepatology. Like this, with Texas A&M Medicine professor Shannon Glaser:

Gene D. LeSage , Domenico Alvaro, Shannon Glaser , Heather Francis , Luca Marucci , Tania Roskams , Jo Lynne Phinizy , Marco Marzioni, Antonio Benedetti , Silvia Taffetani , Barbara Barbaro , Giammarco Fava , Yoshiyuki Ueno , Gianfranco Alpini Alpha-1 adrenergic receptor agonists modulate ductal secretion of BDL rats via Ca(2+)- and PKC-dependent stimulation of cAMP Hepatology (2004) doi: 10.1002/hep.20424 

Heterotaxis villosa: “Figure 1. Red squares highlight images duplications. Also the inset at 40x magnification are duplicated .”
Heterotaxis villosa: “Beta actin is duplicated in the Supplementary figure 2”

In February 2023, the authors proposed on PubPeer a new Figure 1 for correction. They got a retraction instead, which appeared in July 2024 but which for some reason is NOT linked to the original article (highlights mine):

“At the request of Indiana University, the Editors and Publisher retract this original article by LeSage et al,1 published in the November 2004 issue of Hepatology. A joint research misconduct investigation led by Indiana University determined that falsification occurred during creation of the publication and research misconduct findings were made against one or more co-authors, including the last author of the publication. As a result, the participating institutions request that the article be retracted to correct the scientific record. The authors have been informed of the retraction.”

See, Alpini was found guilty of research misconduct by Indiana University, before they kicked him out! In the same society journal:

Lindsey Kennedy , Laura Hargrove , Jennifer Demieville , Walker Karstens , Hannah Jones , Sharon DeMorrow , Fanyin Meng , Pietro Invernizzi , Francesca Bernuzzi , Gianfranco Alpini , Steven Smith , Austin Akers , Vik Meadows , Heather Francis Blocking H1/H2 histamine receptors inhibits damage/fibrosis in Mdr2 mice and human cholangiocarcinoma tumorigenesis Hepatology (2018) doi: 10.1002/hep.29898

Mycosphaerella arachidis: “Figure 5 appears to have a duplicated panel”

In September 2022 Francis and the first author Lindsey Kennedy announced on PubPeer to “have already contacted Hepatology to publish an Erratum to correct the mistake“. In July 2025, a retraction with a similar wording as above was published instead, but not linked to the original article:

“…falsification occurred during creation of the publication and research misconduct findings were made against one or more co-authors, including the last author of the publication.”

Thus, also Francis is officially guilty of research fraud.

This Hepatology paper was retracted in July 2025 with a similarly worded retraction notice (again without linking to original article), and it wasn’t even flagged on PubPeer before:

Romina Mancinelli, Antonio Franchitto , Shannon Glaser , Fanyin Meng , Paolo Onori , Sharon Demorrow , Heather Francis , Julie Venter , Guido Carpino , Kimberley Baker , Yuyan Han , Yoshiyuki Ueno , Eugenio Gaudio , Gianfranco Alpini GABA induces the differentiation of small into large cholangiocytes by activation of Ca2+/CaMK I-dependent adenylyl cyclase 8 Hepatology (2013) doi: 10.1002/hep.26308 

“….falsification occurred during the creation of the publication, and research misconduct findings were made against one or more co-authors, including the last author of the publication”

Same for this one, officially retracted in May 2025, yet the retraction already being reported in February 2024:

Konstantina Kyritsi, Lindsey Kennedy, Vik Meadows, Laura Hargrove , Jennifer Demieville , Linh Pham, Amelia Sybenga, Debjyoti Kundu, Karla Cerritos , Fanyin Meng , Gianfranco Alpini , Heather Francis Mast Cells Induce Ductular Reaction Mimicking Liver Injury in Mice Through Mast Cell–Derived Transforming Growth Factor Beta 1 Signaling Hepatology (2021) doi: 10.1002/hep.31497 

That retraction had a very different wording, crediting authors’ superhuman honesty instead of institutional investigations:

“At the request of the authors, the Editors and Publisher retract this original article by Kyritsi et al, published in the June 2021 issue of Hepatology.1 Due to the same liver block being inadvertently stained at different times and sequential samples being used in the semi-quantitative analysis of two studies being performed at different times, as well as a labeling issue, the study results can no longer be considered valid.”

More recent retractions, in another society journal, where already the earlier two reported in September 2024 Shorts took place:

Eugenio Gaudio , Barbara Barbaro , Domenico Alvaro , Shannon Glaser , Heather Francis , Antonio Franchitto , Paolo Onori , Yoshiyuki Ueno , Marco Marzioni , Giammarco Fava , Julie Venter , Ramona Reichenbach , Ryun Summers , Gianfranco Alpini Administration of r-VEGF-A prevents hepatic artery ligation-induced bile duct damage in bile duct ligated rats AJP Gastrointestinal and Liver Physiology (2006) doi: 10.1152/ajpgi.00507.2005

Aloe isaloensis: “A portion of the same image – at different magnification – has been reused [square] in Figure 3 of this paper to illustrate unrelated treatments.”

Also here, the authors proposed on PubPeer in February 2023 a corrected version of the figure. On 20 June 2025, they got a retraction instead:

“The American Physiological Society is issuing a retraction of this article at the request of Indiana University and Texas A&M University after a research misconduct investigation revealed that some of the data may not be complete and accurate.”

In the same journal, retracted on the same day:

Romina Mancinelli, Paolo Onori , Eugenio Gaudio, Sharon DeMorrow, Antonio Franchitto , Heather Francis, Shannon Glaser, Guido Carpino , Julie Venter , Domenico Alvaro, Shelley Kopriva , Mellanie White , Ashley Kossie , Jennifer Savage , Gianfranco Alpini Follicle-stimulating hormone increases cholangiocyte proliferation by an autocrine mechanism via cAMP-dependent phosphorylation of ERK1/2 and Elk-1 AJP Gastrointestinal and Liver Physiology (2009) doi: 10.1152/ajpgi.00025.2009 

Fig 5 by Diplommatina isseli

In October 2022, Alpini sent the first author Romina Mancinelli to declare on PubPeer:

“I contacted the Editor of the journal AJP, Dr Frey requesting a correction of the Figure 5A. Image is enclosed. Alpini

The retraction from 20 June 2025 had the same wording. And another one:

Marco Marzioni , Gene D. LeSage , Shannon Glaser , Tushar Patel , Carla Marienfeld , Yoshiyuki Ueno , Heather Francis , Domenico Alvaro , Laura Tadlock , Antonio Benedetti , Luca Marucci , Leonardo Baiocchi , Jo Lynne Phinizy , Gianfranco Alpini Taurocholate prevents the loss of intrahepatic bile ducts due to vagotomy in bile duct-ligated rats AJP Gastrointestinal and Liver Physiology (2003) doi: 10.1152/ajpgi.00398.2002 

Anagyrus aligarhensis: “Duplicated beta actins in Figure 6 and 7.”
Anagyrus aligarhensis: “The beta actin in Figure 4 is the upper part of Figure 2C.”
Reused in:
Marco Marzioni , Yoshiyuki Ueno , Shannon Glaser, Heather Francis , Antonio Benedetti , Domenico Alvaro , Juliet Venter , Giammarco Fava, Gianfranco Alpini Cytoprotective effects of taurocholic acid feeding on the biliary tree after adrenergic denervation of the liver Liver International (2007) doi: 10.1111/j.1478-3231.2007.01443.x 

The retraction from 20 June 2025 had the same wording as the above.


National Research and Development Presidential Award

Mu Yang reported another retraction on LinkedIn. The perpetrator is Myeong Ok Kim, director of the Department of Applied Life Science at Gyeongsang National University in Korea, and winner of the 2019 National Research and Development Presidential Award. She was briefly mentioned in the book “Doctored” by Charles Piller:

Mu wrote:

I started working on the case before the book project. Elisabeth Bik added an INCREDIBLE amount of evidence to this case when we finished the project. […]
We reported the dossier to the president of Gyeongsang National University in March of 2025. He said he would take it seriously.”

There are over 70 papers by Kim on PubPeer now, much of that in MDPI thus retraction-proof. But here is Kim’s retraction in Springer Nature, turns out eating fresh fruit doesn’t prevent Alzheimer’s:

Ashfaq Ahmad , Tahir Ali , Hyun Young Park , Haroon Badshah , Shafiq Ur Rehman , Myeong Ok Kim Neuroprotective Effect of Fisetin Against Amyloid-Beta-Induced Cognitive/Synaptic Dysfunction, Neuroinflammation, and Neurodegeneration in Adult Mice Molecular Neurobiology (2017) doi: 10.1007/s12035-016-9795-4 

Dysdera arabisenen “The CA1 image of C and that of amyloid beta+Fis appear to share a section in common.”
“In Fig 2 B and C, C and A beta+Fisetin “Merge” images overlap”
Fig 5
“The p-Tau band in Fig 2 and the PARP-1 bandin Fig 6 look strikingly similar”
“The p-IKKb band in Fig 3 and the PARP-1 band in Fig 6 look strikingly similar”
“In Fig 6, C and A beta+Fisetin “Merge” images overlap”
Reused in
Ashfaq Ahmad , Tahir Ali, Shafiq Ur Rehman, Myeong Ok Kim Phytomedicine-Based Potent Antioxidant, Fisetin Protects CNS-Insult LPS-Induced Oxidative Stress-Mediated Neurodegeneration and Memory Impairment Journal of Clinical Medicine (2019) doi: 10.3390/jcm8060850 

The retraction was published on 2 August 2025:

“The Editor-in-Chief has retracted this article. After publication, concerns were raised regarding highly similar images in the figures. Specifically:

  • Fig. 2a p-Tau (Ser413), Fig. 3a p-IKKb and Fig. 6a PARP-1 blot images appear highly similar.
  • Fig. 2b Control and Ab1-42 + Fis DG DAPI/Merge images appear to overlap.
  • Fig. 2c Control and Ab1-42 + Fis DAPI/Merge images in all three areas (CA1, CA3 and DG) appear to overlap.
  • Fig. 3b Control and Ab1-42 + Fis CA3 images appear to overlap.
  • Fig. 5c Control and Ab1-42 + Fis DG images appear to overlap.
  • Fig. 6b Control and Ab1-42 + Fis CA1 images appear to overlap.
  • Fig. 6c Control and Ab1-42 + Fis DG images appear highly similar.

The Editor-in-Chief therefore no longer has confidence in the presented data.

Myeong Ok Kim has not explicitly stated whether they agree or disagree with this retraction.”

It seems, Kim gained access to Pakistani papermills and got addicted. Prior to that, this journal retracted two other Kim papers:

Muhammad Sohail Khan, Tahir Ali , Min Woo Kim, Myeung Hoon Jo, Jong Il Chung , Myeong Ok Kim Anthocyanins Improve Hippocampus-Dependent Memory Function and Prevent Neurodegeneration via JNK/Akt/GSK3β Signaling in LPS-Treated Adult Mice Molecular Neurobiology (2019) doi: 10.1007/s12035-018-1101-1 

Dysdera arabisenen: “The DG image of control and the image of LPS+Antho appear to share a section (framed in yellow) in common.” (Fig 6)
Elisabeth Bik: “Concern about Figures 2c, 5a, and 6a:
Red and salmon boxes: Lanes in the b-actin panels appear to be overlapping, albeit stretched differently.”
Elisabeth Bik: “Concern about Figure 4b:
Pink boxes: The DG/Cont and LPS panels appear to overlap in the DAPI (blue) signal, with one of the panels in mirror image and the green (TNF-alpha) signal removed.”

The retraction from 17 June 2025 listed duplications in Figures 2,4,5,6 and 7 and mentioned that “The authors have not responded to any correspondence“. Another retarction in the same Springer journal:

Min Gi Jo, Muhammad Ikram, Myeung Hoon Jo, Lang Yoo , Kwang Chul Chung , Seung-Yeol Nah , Hongik Hwang , Hyewhon Rhim, Myeong Ok Kim Gintonin Mitigates MPTP-Induced Loss of Nigrostriatal Dopaminergic Neurons and Accumulation of α-Synuclein via the Nrf2/HO-1 Pathway Molecular Neurobiology (2019) doi: 10.1007/s12035-018-1020-1 

Dysdera arabisenen: “c and d seem to have the same data”

The retraction from 16 April 2024 listed other issues which Elisabeth Bik then illustrated:

“The Editor-in-Chief has retracted this article. After publication, concerns were raised regarding some of the data presented in the figures, specifically:

  • The data in Fig. 3c and d appear highly similar.
  • Fig. 4b b-actin blot appears to overlap with Fig. 8a b-actin
  • Fig. 5a b-actin lanes 3 and 4 appear highly similar to Fig. 5b b-actin lanes 3 and 4 (with rotation).
  • Fig. 7a b-actin lanes 3 and 4 appear highly similar to Fig. 7b b-actin lanes 3 and 4 (with rotation).

The authors have been able to provide the correct data for Fig. 3d, but stated that the original western blot data are no longer available.”

Elisabeth Bik: “Red boxes illustrate the duplicated b-actin panels in Figures 4b and 8a
“Blue boxes illustrate the duplication-with-rotation of two b-actin lanes in Figures 5a and 5b
“Green boxes illustrate the duplication-with-rotation of two b-actin lanes in Figures 7a and 7b

Kim also lost a paper in PLOS One:

Najeeb Ullah , Hae Young Lee , Muhammad Imran Naseer , Ikram Ullah , Joo Won Suh , Myeong Ok Kim Nicotinamide inhibits alkylating agent-induced apoptotic neurodegeneration in the developing rat brain PloS one (2011) doi: 10.1371/journal.pone.0027093

Actinopolyspora biskrensis: “Figure 5 appears to include two images with partial overlap, representing different tissue types”
Elisabeth Bik: “Unexpected similarities between panels in Figure 3 of this paper and Figure 2 of Ullah et al., Neuropharmacology (2011)”
By Dysdera arabisenen and Elisabeth Bik . Reused in:
Najeeb Ullah , Muhammad Imran Naseer , Ikram Ullah , Hae Young Lee , Phil Ok Koh, Myeong Ok Kim Protective effect of pyruvate against ethanol-induced apoptotic neurodegeneration in the developing rat brain Neuropharmacology (2011) doi: 10.1016/j.neuropharm.2011.06.031 
Elisabeth Bik: “Unexpected similarities between panels in Figure 2 of this paper and Figure 1 of Ullah et al., Neuropharmacology (2011), […] Note that the cyan-marked panel has been rotated 180 degrees.”

The retraction from 21 March 2024 detailed the falsifications, and mentioned:

“The first author (NU) provided western blot images described as historical data underlying some of the published panels. However, these do not present the full blot area, and no images were provided for loading control panels.”

Here is Kim’s oldest retraction. It seems, it fell prey to the Hindawi papermill cleanup, which Wiley perfiomed before shutting down the Hindawi brand completly:

Muhammad Ikram, Min Gi Jo, Tae Ju Park , Min Woo Kim, Ibrahim Khan , Myeung Hoon Jo, Myeong Ok Kim Oral Administration of Gintonin Protects the Brains of Mice against A-Induced Alzheimer Disease Pathology: Antioxidant and Anti-Inflammatory Effects Oxidative Medicine and Cellular Longevity (2021) doi: 10.1155/2021/6635552 

Actinopolyspora biskrensis: “A panel in Figure 1g of this paper seems to also appear in…”

Muhammad Ikram, Myeung Hoon Jo, Kyonghwan Choe, Amjad Khan, Sareer Ahmad, Kamran Saeed, Min Woo Kim, Myeong Ok Kim Cycloastragenol, a Triterpenoid Saponin, Regulates Oxidative Stress, Neurotrophic Dysfunctions, Neuroinflammation and Apoptotic Cell Death in Neurodegenerative Conditions Cells (2021) doi: 10.3390/cells10102719 

The retraction from 18 October 2023 was unspecific as common to the many thousands of Hindawi retractions of that time, it referred to possible “Peer-review manipulation” or “Inappropriate citations“, but never mentioned any data manipulation. The sleuth found even more afterwards:

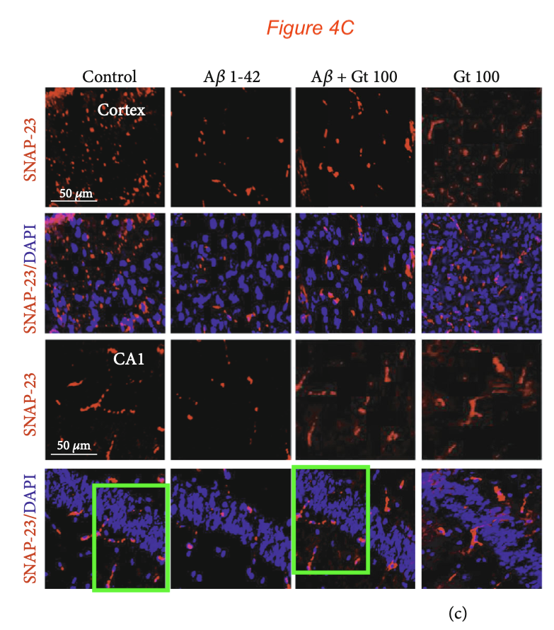
Elisabeth Bik: “Concern about Figure 4C:
Green boxes: The CA1 Control and Ab+Gt100 panels appear to overlap”
Elisabeth Bik: “Concern about Figure 1e:
Cyan boxes: The Cortex Control and Gt100 panels appear to overlap”
Elisabeth Bik: “Some more image reuse in Figure 1f:
Amber boxes: A panel in Figure 1f overlaps with a panel in Figure 3d of”
Muhammad Sohail Khan, Amjad Khan, Sareer Ahmad, Riaz Ahmad , Inayat U R Rehman , Muhammad Ikram , Myeong Ok Kim Inhibition of JNK Alleviates Chronic Hypoperfusion-Related Ischemia Induces Oxidative Stress and Brain Degeneration via Nrf2/HO-1 and NF-B Signaling Oxidative Medicine and Cellular Longevity (2020) doi: 10.1155/2020/5291852 

Strangely, this badly fraudulent Khan et al 2020 paper shares data with yet another one in the same Hindawi journal Oxidative Medicine and Cellular Longevity:

Muhammad Sohail Khan , Tahir Muhammad, Muhammad Ikram , Myeong Ok Kim Dietary Supplementation of the Antioxidant Curcumin Halts Systemic LPS-Induced Neuroinflammation-Associated Neurodegeneration and Memory/Synaptic Impairment via the JNK/NF-κB/Akt Signaling Pathway in Adult Rats Oxidative Medicine and Cellular Longevity (2019) doi: 10.1155/2019/7860650

Elisabeth Bik: “Concern about Figure 1G:
Red boxes: The LPS and LPS+Cur panels look remarkably similar. The DAPI (blue) signals look the same, while the green (p-JNK) signals appear to be shown at different exposures, but are otherwise identical.”
“Concern about Figures 2A and 3A:
Pink boxes: The Tnf-a panel in Figure 2A looks remarkably similar to the Cyt c panel in Figure 3A.”
“Concern about Figure 2C: Orange boxes: Part of the LPS panel appears to overlap with a panel in Figure 2E of”
Sareer Ahmad , Amjad Khan, Waqar Ali, Myeung Hoon Jo, Junsung Park , Muhammad Ikram, Myeong Ok Kim Fisetin Rescues the Mice Brains Against D-Galactose-Induced Oxidative Stress, Neuroinflammation and Memory Impairment Frontiers in Pharmacology (2021) doi: 10.3389/fphar.2021.612078

We can guess why no action is taken on Kim’s Frontiers, MDPI and Elsevier papers, but how come her one fake paper in Oxidative Medicine and Cellular Longevity was retracted but two equally fake other papers were never retracted (or addressed otherwise)?

I believe that in order to save their reputation, Wiley must have decided on a certain quota of fake papers to retract, and randomly picked some from a very long list. Who said scholarly publishing is fair.


Some discussions still ongoing

I was actually unfair to Frontiers above, look, they just mass-retracted 122 papers! There was even a press release on 29 July 2025:

“Frontiers Research Integrity Auditing team has uncovered a network of authors and editors who conducted peer review with undisclosed conflicts of interest and who have engaged in citation manipulation. The unethical actions of this network have been confirmed in 122 articles published in Frontiers, across 5 journals, and has led to their retraction.

In addition, the Research Integrity team has determined that this network has been highly active across all publishers, with more than 4,000 articles published across seven other publishers that, in light of our study, would justify further scrutiny.”

Retraction Watch covered this announcement, and added:

“The investigation began after a reader noted undisclosed conflicts of interest in the peer review of a single paper, according to the statement. PubPeer user “Desmococcus antarctica” has posted comments on some of the papers to be retracted, identifying instances in which an author and reviewer had previously coauthored a paper together. […]
The user pointed out that reviewer Muhammad Mohsin, an associate professor in the school of finance and economics at Jiangsu University in China, had previously coauthored a paper with one of the authors. “

Well, count me flabbergasted. Didn’t Frontiers reveal in 2020 their amazing AI tool AIRA, which was supposed to prevent exactly this kind of peer review manipulation from taking place?

“AIRA reads each paper and can currently make up to 20 recommendations in just seconds, including the assessment of language quality, the integrity of the figures, the detection of plagiarism, as well as identifying potential conflicts of interest.”

Alexander Magazinov made a Google Docs spreadsheet of these 122 Frontiers retractions.

From Poland, we have a celebrity: Dominik Rozkrut, member of the European Statistical System Committee and President of Statistics Poland. There were international protests when Prime Minister Donald Tusk dimissed him in November 2024. They should now protest against the retraction of this paper by Rozkrut:

Hong Wu , Zeeshan Fareed , Elżbieta Wolanin , Dominik Rozkrut , Marzena Hajduk-Stelmachowicz Role of Green Financing and Eco-Innovation for Energy Efficiency in Developed Countries: Contextual Evidence for Pre- and Post-COVID-19 Era Frontiers in Energy Research (2022) doi: 10.3389/fenrg.2022.947901 

Here is one for the Slovakian papermiller Beata Gavurova (read August 2024 Shorts) and her Hungarian colleague Judit Olah. This paper was also flagged by Desmococcus antarctica because of the editor Muhlis Can and one of the reviewers, Rafael Alvarado, being linked to the author Mahmood Ahmad:

Mahmood Ahmad , Zahoor Ahmed , Beata Gavurova, Judit Oláh Financial Risk, Renewable Energy Technology Budgets, and Environmental Sustainability: Is Going Green Possible? Frontiers in Environmental Science (2022) doi: 10.3389/fenvs.2022.909190 

“Frontiers Research Integrity Auditing team has investigated and uncovered a network of authors and editors who conducted peer review with undisclosed conflicts of interest and who have engaged in citation manipulation. The investigation identified this article as one for which the integrity of the peer review process has been undermined, resulting in the loss of confidence in the article’s findings.
The authors received a communication regarding the retraction and were given a chance to respond, with some discussions still ongoing. This exchange has been recorded by the publisher. The investigation was not able to determine whether all authors, editors, or reviewers were aware of or involved in the misconduct, but this misconduct was significant enough to determine that the scientific integrity of the article cannot be guaranteed.”

Retraction 29 July 2025

The retraction notices are all similarly worded. Olah and her fellow professor at John Neumann University, József Popp, also had to retract this, flagged by Desmococcus antarctica for the same conflict of interest between the editor Can, reviewer Rafael Alvarado and author Ahmad:

Mahmood Ahmad , Zahoor Ahmed , Yang Bai , Guitao Qiao , József Popp , Judit Oláh Financial Inclusion, Technological Innovations, and Environmental Quality: Analyzing the Role of Green Openness Frontiers in Environmental Science (2022) doi: 10.3389/fenvs.2022.851263 

Another one by Gavurova, with Romanian and Polish colleagues:

Mihaela Simionescu , Monica Răileanu Szeles , Beata Gavurova , Urszula Mentel The Impact of Quality of Governance, Renewable Energy and Foreign Direct Investment on Sustainable Development in Cee Countries Frontiers in Environmental Science (2021) doi: 10.3389/fenvs.2021.765927 

Accross the border in Czechia, we have Petra Poulova, Vice-Dean for strategy and development of University of Hradec Králové:

Ahmad M. A. Zamil , Saqib Ali , Petra Poulova , Minhas Akbar An ounce of prevention or a pound of cure? Multi-level modelling on the antecedents of mobile-wallet adoption and the moderating role of e-WoM during COVID-19 Frontiers in Psychology (2022) doi: 10.3389/fpsyg.2022.1002958 

There is one for the Georgean papermiller Azer Dilanchiev (read the article below), his fellow fraudster Muhammad Irfan has a whooping 11 retractions on that list:

Wen Huang , Ka Yin Chau , Ip Yun Kit , Naila Nureen , Muhammad Irfan , Azer Dilanchiev Relating Sustainable Business Development Practices and Information Management in Promoting Digital Green Innovation: Evidence From China Frontiers in Psychology (2022) doi: 10.3389/fpsyg.2022.930138

Salesmen of Green Economy Bullshit

“This bullshit is a form of greenwashing, as policymakers might believe that with growing amount of “research” we are making progress. Except we are heading nowhere.” – Alexander Magazinov

Finally, welcoming authors from russia to support them in the difficult times of their country’s war crimes and genocide in Ukraine, predictably proved a great service to science. Some rascist ork named Sergey Barykin from Peter the Small St. Petersburg Polytechnic earned 3 retractions for himself and his ork friends:


Donate!

If you are interested to support my work, you can leave here a small tip of $5. Or several of small tips, just increase the amount as you like (2x=€10; 5x=€25). Your generous patronage of my journalism will be most appreciated!

€5.00

19 comments on “Schneider Shorts 8.08.2025 – Increasingly hostile and now defamatory attacks

  1. Cheshire's avatar
    Cheshire

    “Based on the unmentioned information, we trust the authors are faithful and conclude the case can be closed.”Did April Xiao really say that? I assume they meant ‘aforementioned information’ but there’s no competent research integrity staff person who would conclude “we trust the authors.” That’s insane! If that was the case, there would be no need for a research integrity group at all.

    Liked by 2 people

  2. Olearia ramulosa's avatar
    Olearia ramulosa

    “Peter the Small university” made my day 🤣

    Liked by 1 person

  3. magnificentdestiny2478ae36f4's avatar
    magnificentdestiny2478ae36f4

    “As a sole responsible author, he claimed the EP article was revised and was significantly improved. The Wiley paper is original and has not been published elsewhere.“

    Really ?

    The title and the result of the Wiley paper doi: 10.1002/ep.14371 with 8 authors is exactly the same as another earlier 2022 publication with 2 authors not even cited in the reference section (doi: 10.32604/ee.2023.022587) !. The PubPeer links will be updated shortly.

    Liked by 3 people

  4. Klaas van Dijk's avatar
    Klaas van Dijk

    hi Leonid, do you happen to know why the University Hospital of Wurtzburg and the Justus Liebig University in Giessen are tolerating / facilitating that the authors Ulrike Kammerer and Klaus Stege are allowed to use these entities as their single affiliation in this horrible antivax crap?https://publichealthpolicyjournal.com/biontech-rna-based-covid-19-injections-contain-large-amounts-of-residual-dna-including-an-sv40-promoter-enhancer-sequence/

    Any idea if this article is listed in overviews / repositories etc. of these affiliations?

    Maarten Fornerod, formerly an associate professor at Erasmus MC and listed in the Acknowledgements, states in a recent interview at De Nieuwe Wereld https://archive.is/1U75T that the name of the middle author “Verena Schulz” is a pseudonym. Do you happen to know that this is indeed the case?

    Is it correct to state, see the Acknowledgements, that part of the work published in this crap paper was conducted at Amsterdam UMC and at Erasmus MC (Maarten Fornerod does not have a private lab)?

    Like

  5. Jacques Robert's avatar
    Jacques Robert

    Alas! “No pockets in a shroud” is the title of a 1974 French movie… Anyway, neither Campisi nor Blagosklonny will attend the meeting to share their experience, and Steve Jobs will not invest in new startups… Too bad! I wrote a column last year (DOI: 10.1016/j.bulcan.2024.04.008) – in French, sorry, and too early indeed because of the incredible inflation of stupidities published on the subject during the past 12 months…

    Like

    • alfricabos's avatar
      alfricabos

      “plus ça change, moins ça change”. Serge Voronoff (1866-1951) used to graft monkey’s testicles to rich men seeking to live longer…it did not work well, as you can imagine, but he charged a lot of money for the surgery.

      Like

      • Jacques Robert's avatar
        Jacques Robert

        Not only monkey’s testicles, but also those of guillotined criminals… He had been a student of the eugenist Alexis Carrel.

        Like

  6. Paul Brookes's avatar

    I wrote this quite a few years ago, sums up the shit show of the longevity-industrial complex. Aside from many of the companies no longer existing, most of it still holds true today. https://psblab.org/?p=697

    Like

  7. Malebranche's avatar
    Malebranche

    One would think that upon committing 95bn EUR to research, the EU would conduct some sort of oversight of the output. One could envision a crowd-sourced, universally accessible post-peer review platform where anyone can anonymously… oh, wait?! That exists? And it’s called PubPeer? But it’s not funded by the EU, of course.

    Instead what they offer is the Orwellian Research Ethics & Integrity Unit (RTD.02.001) of the European Commission’s Directorate-General for Research and Innovation, supposedly responsible for “policy development, guidance, and oversight of ethics and integrity in EU-funded research”. I will go out on a limb and say they are a handful of young, technocratic-lingo-speaking (“alignment”, “deliver”, “capacity building”) lawyers and accountants who have never even read a scientific paper. But what do I know. They can be found in their (probably very fancy) office in Brussels, or online on this perennially non-working website https://op.europa.eu/en/web/who-is-who/organization/-/organization/RTD/COM_CRF_243904?utm_source=chatgpt.com

    Of course the results are appalling, as lots of taxpayers’ money gets funneled to cheats, sometimes with full-on institutional support. But really, what can you possibly expect from the people who brought you such ethical atrocities as the S-Plan or the delusional Farm-to-Fork strategy?

    Like

  8. DMX's avatar

    Not sure if this was covered already, but George Church had a retraction recently at PNAS: https://pubpeer.com/publications/9B76A71C2995A92B90D37AC1BE0693#0

    Like

  9. magnificentdestiny2478ae36f4's avatar
    magnificentdestiny2478ae36f4

    It is not surprising why Wiley’s Assistant Research Integrity Auditor, April Xiao responded like that. The Journal is not a COPE member.

    “I am writing to follow up regarding your submission to COPE involving an article in the journal Environmental Progress & Sustainable Energy.

    As I mentioned, COPE can only review matters involving COPE-member journals. We have checked our records and the journal Environmental Progress & Sustainable Energy is not a COPE member, as a result, we cannot review this matter.

    I am sorry that we cannot assist on this occasion. Thank you for contacting COPE.

    With best wishes,

    Iratxe

    Iratxe Puebla

    Facilitation and Integrity Officer

    Committee on Publication Ethics (COPE)

    http://www.publicationethics.org

    Registered charity No 1123023

    Registered in England and Wales, Company No 6389120

    Registered office: COPE, New Kings Court, Tollgate, Chandler’s Ford, Eastleigh, Hampshire, SO53 3LG, UK

    Liked by 1 person

  10. Peer1's avatar

    A string of PubPeer flags on an Alpini associates https://pubpeer.com/search?q=gaudio . There are a number of reports on Gaudio in association with Latella (from Aquila), including completely fabricated studies published in PlosOne https://pubpeer.com/publications/B1C103024B3F49ADFD6FE73343F3C9

    Like

  11. Sholto David's avatar
    Sholto David

    MDPI Publishes a correction related to the DotQuant LLC section: https://pubpeer.com/publications/68C8A995B33CC2E9DD172AEAD8265A#2

    Like

Leave a comment