Cancer researcher Michael Karin is of that old generation of toxic science alpha males who made a bombastic career on, let me put it this way, fake science. Where with other cancer research bigwigs you still have some benefit of doubt (huge labs with many competing postdocs, PI constantly travelling, please excuse the utter lack of oversight), with Karin it is pretty clear who is primarily responsible. Even if he didn’t fabricate the data himself, he sure didn’t mind when his lab members did.
The evidence is at least 8 year old, but lo and behold,
The AACR press release:
Michael Karin, PhD, to Receive 2020 AACR-G.H.A. Clowes Award for Outstanding Basic Cancer Research
June 5, 2020
PHILADELPHIA — The American Association for Cancer Research (AACR) is honoring Michael Karin, PhD, Fellow of the AACR Academy, with the 2020 AACR-G.H.A. Clowes Award for Outstanding Basic Cancer Research.
Karin, distinguished professor of pharmacology and pathology at the University of California San Diego School of Medicine, is being recognized for unraveling the role of metabolic stress, inflammation, and immunosuppression in cancer by establishing the tumorigenic function of NF-κB in cancer progenitors and myeloid cells, and for explaining how inflammation and cancer are linked, laying down the basis for use of anti-cytokine and anti-inflammatory drugs in cancer prevention and treatment.
The AACR-G.H.A. Clowes Award for Outstanding Basic Cancer Research was established by the AACR and Eli Lilly and Co. in 1961 to honor Dr. G.H.A. Clowes, who was a founding member of the AACR and a research director at Eli Lilly. The award is intended to recognize an individual who has made outstanding recent accomplishments in basic cancer research.
Karin is world-renowned for his seminal research establishing the relationship between chronic inflammation and cancer, particularly colorectal cancer. He discovered that members of the IL-6 family of cytokines are capable of activating oncogenic transcription factors such as STAT3, resulting in colorectal and liver cancer onset. He also showed that IkB kinase contributes to colon, liver, and prostate cancer by activating NF-κB and its downstream expression of anti-apoptotic and growth-promoting genes. Karin’s research has been vital to the understanding of the dynamic relationship between inflammation, metabolism, obesity, and cancer.

Karin has been a member of the AACR since 2001. He was elected a Fellow of the AACR Academy in 2017. Karin has served on the AACR Council of Scientific Advisors, Pancreatic Cancer Action Network-AACR Innovative Grants Scientific Review Committee, and the AACR Award for Lifetime Achievement in Cancer Research Committee.
Throughout his career, Karin has been recognized with a multitude of scientific honors, including the William B. Coley Award for Distinguished Research in Basic and Tumor Immunology (2013); the Charles Rodolphe Brupbacher Prize for Cancer (2013); the Harvey Prize (2010); and the Morton I. Grossman Lectureship (2003). He is an elected member of the National Academy of Sciences and the National Academy of Medicine.
There are staggering 52 papers on PubPeer flagged for falsified data in Karin’s papers. The evidence published in an online blog post by Juiichi Jigen is over 8 years old. There was also a (now deleted) blog post by Paul Brookes. Everyone in the academic community is aware of it, in fact this is how I first learned of it years ago: a scientist, while talking about search misconduct affairs, advised me to google “Michael Karin fraud”.
For sure, everyone at AACR certainly knows. But what with the COVID-19 pandemic and the #BlackLivesMatter protests in USA, they thought it was the perfect time point to briefly exhume that undead vampire in order to award him a medal, for his sinister record of sucking out the blood of science. While people out there in USA die of coronavirus and police brutality, AACR uses the opportunity to quietly honour someone whose name alone makes every honest scientist want to retch.
The only retraction
Karin is Israeli, who moved to study to USA and stayed there, having found the times for making money on research misconduct to be perfect. Thus maybe I should open with this study with a retraction for data fakery which he and his Israeli colleague at UCSD, Eyal Raz, issued in Cell for Chu et al 2000. The 11-year old retraction proved to be the only one Karin would ever face. How about this study with Israeli colleagues at Tel Aviv University, which include the famous cancer researcher Yosef Shiloh:
N Li , S Banin , H Ouyang , GC. Li , G Courtois , Y Shiloh , M Karin , G Rotman ATM is required for IkappaB kinase (IKKk) activation in response to DNA double strand breaks Journal of biological chemistry (2001) doi: 10.1074/jbc.m009809200


Beautifully fake gels, aren’t they? This is one of Karin’s oldest on PubPeer:
N. Li , M. Karin Ionizing radiation and short wavelength UV activate NF-kappaB through two distinct mechanisms Proceedings of the National Academy of Sciences (1998) doi: 10.1073/pnas.95.22.13012

Back in the 1990ies they still faked data with paper, scissors and glue. And it worked! The paper was never peer reviewed, but “Communicated by Tony Hunter” of Salk Institute, who has his own issues.
Now, Karin may be the undead pestilent vampire everyone these days carefully avoids, but during his long and highly successful career in fraudulent cancer research, Karin coauthored papers with some serious heavyweights. He also mentored many, many people who are presently in charge of today’s science. Like the Duke-NUS professor Kanaga Sabapathy, whose ancient paper from Karin lab (Sabapathy et al Current Biology 1999) already had some inappropriate gel splicing. It is one of 16 Sabapathy papers on PubPeer, including this one:
K Sabapathy , K Hochedlinger , SY Nam , A Bauer , M Karin , EF. Wagner Distinct roles for JNK1 and JNK2 in regulating JNK activity and c-Jun-dependent cell proliferation Molecular Cell (2004) doi: 10.1016/j.molcel.2004.08.028



The coauthors Erwin Wagner (Medical University Vienna, Austria) and Konrad Hochedlinger (Broad Institute, Harvard) are very serious people in cancer and stem cell research. This is Karin papers never get retracted and rarely corrected: also his coauthors are all too important for science.
The pestilent Count Fakula
I will list below only some (select!) papers with Karin, mostly as last author. Just so his own responsibility is perfectly clear. The list of the over 52 papers is too long to present here, some (like Guma et al JEM 2011, Luo et al Nature 2007 or Budanov & Karin Cell 2008, Maeda et al Science 2005) were even corrected for manipulated data before any evidence was posted on PubPeer or elsewhere. Nothing except that Raz paper in Cell was retracted.
But now I would like to show another old Cell paper, straight from the Karin lab proper. An orgy of fraud, where probably there is not a single figure which is not fake. Because this cannot be corrected, and everyone assumed that the vampire was hammered in into his coffin for good, the publisher Elsevier did nothing. As per journal policy.
Brace yourself:
L Chang , H Kamata , G Solinas , JL Luo, S Maeda , K. Venuprasad , YC Liu , M Karin The E3 ubiquitin ligase itch couples JNK activation to TNFalpha-induced cell death by inducing c-FLIP(L) turnover Cell (2006) doi: 10.1016/j.cell.2006.01.021






Mind-boggling, isn’t it? And Karin knew for 8 years already, and is long past karin’. That fraud masterpiece alone should have prevented Count Fakula Karin from ever getting any award, or a job in research for that matter. The next Karin paper features same Lufen Chang (now assistant professor at City of Hope hospital in California):

L Chang , Y Jones , MH. Ellisman , LSB. Goldstein , M Karin JNK1 is required for maintenance of neuronal microtubules and controls phosphorylation of microtubule-associated proteins Developmental Cell (2003) doi: 10.1016/s1534-5807(03)00094-7
Chang also contributed to this paper Karin co-authored with the Harvard professor Gökhan Hotamisligil, who in turn has a pretty PubPeer record of his own.
J Hirosumi , G Tuncman , L Chang , CZ. Görgün , KT Uysal , K Maeda , M Karin , GS. Hotamisligil A central role for JNK in obesity and insulin resistance Nature (2002) doi: 10.1038/nature01137


Umut Ozcan and the Harvard swamp
Hotamisligil is the mentor of another Turkish-born Harvard professor, Umut Ozcan, whose joint paper with Karin I will present next. But first, a warning: Ozcan is described as a vile racist and disgusting women-hater, a sexual harasser and a homophobic sadistic bully, on top of being accused of research fraud. You cannot imagine a worst monster in academia, but guess whose side Harvard is on? Clue: the whistleblowers got sacked.
I invite you to read the above lawsuit file by Ozcan’s former postdocs, which in particular addresses a falsified Cell paper, Liu et al 2015. Also the journal knows and does nothing at all. It is worth noting that Ozcan published together with Karin, Liu et al Cell 2016. Maybe someone should check that paper, because Harvard is sure not interested in acting against a valuable racist homophobe and sexual harasser just because of a bit of research fraud.
As it happens, the dean of Harvard Medical School George Q Daley is also affiliated with same Boston Children’s Hospital as Ozcan. Daley is now Harvard’s anti-racism and anti-discrimination hero, but are lecherous Harvard professors like Ozcan (who calls black people “monkeys”) are exempt, or what?
Long buried but still poisonous
But back to Karin. Who also engaged in torturing mice, by letting tumours grow much larger than US animal protection rules allow. This happened in the paper Wu et al PNAS 2014. The journal, published by the National Academy of Sciences (which means Karin as member can submit papers to PNAS without a peer review), is known not to care much about what its elite authors are up to. Like this Karin paper, “Contributed by Michael Karin“:

G Solinas , W Naugler , F Galimi , MS Lee , Michael Karin Saturated fatty acids inhibit induction of insulin gene transcription by JNK-mediated phosphorylation of insulin-receptor substrates PNAS (2006)
doi: 10.1073/pnas.0607626103
Karin’s papers were published in the highest ranked journals. Basically, where your research gets rejected for not being groundbreaking, or impactful or innovative enough. Karin simply knew what results need to be faked to please the editors at Cell, Science and Nature. Like this:
G He , GY Yu , V Temkin , H Ogata , C Kuntzen , T Sakurai , W Sieghart , M Peck-Radosavljevic , HL. Leffert , M Karin Hepatocyte IKKβ/NF-κB Inhibits Tumor Promotion and Progression by Preventing Oxidative Stress-Driven STAT3 Activation Cancer Cell (2010) DOI: 10.1016/j.ccr.2009.12.048

This cannot be an honest mistake of oversight. The actin gel in Figure 4C was re-sized and darkened before deployment as STAT3 gel in Figure 5E, on totally unrelated samples from a different experiment. It was done on purpose, and there is a word for such research practice, it’s starts with f, like Count Fakula. Does Cell care to issue at least a correction? Nope.
Actually, that was very unfair of me towards Cell. Look what other fraud orgy Science, which is non-profit, scholarly society journal published by AAAS (where Karin is Fellow), is perfectly happy to tolerate:
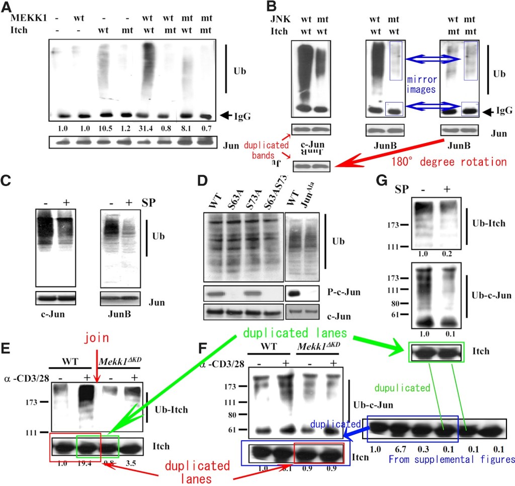
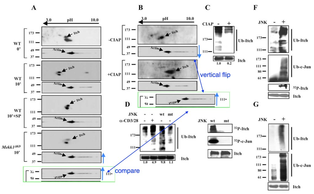
M Gao , T Labuda , Y Xia , E Gallagher , D Fang , YC Liu , M Karin Jun turnover is controlled through JNK-dependent phosphorylation of the E3 ligase Itch Science (2004) doi: 10.1126/science.1099414





Teaching Italian masters
Imagine how tough AAAS and Science editors must have worked on their own discipline to do diddly-squat about all of that. Some gels were reused, in a different context and to stand in for different samples, from the paper Gallagher et al PNAS 2006, also from Karin lab. That study was at least corrected 10 years ago. And when Ewen Gallagher started his own (now defunct) lab at Imperial College London, he published a manipulated figure in Charlaftis et al EMBO Journal 2014 with Karin as his coauthor:

Another problematic Karin paper is this Zhang et al EMBO J 2003, which contains a fake western blot. The EMBO Journal is published by the European Molecular Biology Organisation, and it failed to deal with the following fraudulent Karin lab paper also. The lead author Giuseppina Bonizzi is now head of the Biobank Unit at the IEO European Institute of Oncology in Milan, Italy. A place I wrote about before.
G Bonizzi , M Bebien , DC Otero , KE Johnson-Vroom , Y Cao , D Vu , A G Jegga , B J Aronow , G Ghosh , RC Rickert , M Karin Activation of IKKalpha target genes depends on recognition of specific kappaB binding sites by RelB:p52 dimers The EMBO Journal (2004) doi: 10.1038/sj.emboj.7600391



EMBO Journal could have at least issued a partial retraction, to remove bulk of the figures from that study. Bonizzi is also coauthor on another Karin paper, but before that, here is another Italian who trained with Count Fakula before establishing his own line of data fakery: Roberto Gherzi, scientific director at Ospedale Policlinico San Martino in Genua, Italy. Look at this:


Gherzi learned so much under Karin, he later produced this masterpiece in his own lab at the National Institute for Cancer Research in Genova, together with his mentor. The Elsevier journal Molecular Cell couldn’t care less:
P Briata , SV Forcales , M Ponassi , G Corte , CY Chen , M Karin , PL Puri , R Gherzi p38-dependent phosphorylation of the mRNA decay-promoting factor KSRP controls the stability of select myogenic transcripts Molecular Cell (2005) doi: 10.1016/j.molcel.2005.10.021




It’s not like Molecular Cell is against outright research fraud, in fact they are big fans of it. Worth noting is also this Karin-Italian copro-duction with Gabriela Santoro in Tor Vergata University in Rome, again with her own PubPeer record. It is a Nature paper this time, never corrected.
A Rossi , P Kapahi , G Natoli , T Takahashi , Y Chen , M Karin , M.G Santoro Anti-inflammatory cyclopentenone prostaglandins are direct inhibitors of IkappaB kinase Nature (2000) doi: 10.1038/47520

But back to Karin’s mentee Bonizzi, who contributed to the following Photoshop gala. Same first author Thomas Enzler had to correct another paper with Karin (Enzler et al Blood 2009) for figure irregularities, its coauthor was none other but the grotesque Carlo Croce.
T Enzler , G Bonizzi , GJ. Silverman , DC. Otero , GF. Widhopf , A Anzelon-Mills , RC. Rickert , M Karin Alternative and classical NF-kappa B signaling retain autoreactive B cells in the splenic marginal zone and result in lupus-like disease Immunity (2006) doi: 10.1016/j.immuni.2006.07.010


Nice blots, aren’t they? As it happens, the journal Immunity is part of Cell Press, so that answers your eventual questions.
Karin’s spawn
Also, I am most shocked to find out that someone has been putting things in the papers co-authored by Florian Greten, now cancer research a bigwig at the University of Frankfurt, in my neighbourhood. Because of somebody else’s shenanigans in Karin lab, Professor Greten now has 11 papers on PubPeer, including from his own lab in Frankfurt.
MC Arkan , AL Hevener , FR Greten , S Maeda , ZW Li , JM Long , A Wynshaw-Boris , G Poli , J Olefsky , M Karin IKK-beta links inflammation to obesity-induced insulin resistance Nature Medicine (2005) doi: 10.1038/nm1185

As aside, one of the coauthors is Anthony Winshaw-Boris, the Case Western professor who runs the ethically utterly backwards journal Human Molecular Genetics together with the Dame Commander of the Fraud Empire, Kay Davies.
Y Cao , G Bonizzi , TN. Seagroves , FR. Greten , R Johnson , EV. Schmidt , M Karin IKKalpha provides an essential link between RANK signaling and cyclin D1 expression during mammary gland development Cell (2001) -doi: 10.1016/s0092-8674(01)00599-2

Now, this figure is bizarre. The Ikk-alpha blot serves as loading control here and looks perfectly normal. But the KA blot? It is a Frankenstein monster made of many different pieces. What happened to the original experiment and its result, that the authors had to resort to such, ahem, collage?
FR. Greten , MC. Arkan , J Bollrath , LC Hsu , J Goode , C Miething , SI. Göktuna , M Neuenhahn , J Fierer , S Paxian , N Van Rooijen , Y Xu , T O’Cain , BB. Jaffee , DH. Busch , J Duyster , RM. Schmid , L Eckmann , M Karin NF-kappaB is a negative regulator of IL-1beta secretion as revealed by genetic and pharmacological inhibition of IKKbeta Cell (2007) – doi: 10.1016/j.cell.2007.07.009


Now, that last paper may not be as bad as others (some spliced gels, including a loading control which makes the result rather shaky), but then again, Greten is expert in research integrity. This German cancer professor organised a cancer research conference in Frankfurt, which was scheduled for September 2020, and is now postponed for 2021. Invited speakers were of course Michael Karin, and other research integrity enthusiasts like Richard Marais, Karen Vousden, Bob Weinberg and the star of a recent Nature retraction, Janine Erler.
Which is why I would like to mention here some later papers from the Greten lab in Frankfurt, in part also coauthored by Karin. Maybe Professor Greten can investigate what the problems there might be:
The last award Karin received was the Charles Rodolphe Brupbacher Prize in 2013, the laudatio was held by the star geneticist Klaus Rajewski. That was at around the time the evidence of fraud came out. Afterwards, almost everyone avoided that decrepit fraud peddler, Karin’s pestilent papers were left to rot in peace, with an occasional small tombstone of a Corrigendum, because retraction was too much trouble. Only the fraud-factory journal Oncotarget was proud to list Karin on its editorial board.
But AACR, they even made Count Fakula their Academy Fellow just three years ago, in 2017. Now that everyone is busy with the deadly COVID-19 pandemic and street protests against racism and police violence, it is apparently time for another AACR honour for Karin, to show you mere mortals how screwed up cancer research really is. A morbid joke, at the costs of cancer patients and their lives.

Donate!
If you are interested to support my work, you can leave here a small tip of $5. Or several of small tips, just increase the amount as you like (2x=€10; 5x=€25). Your generous patronage of my journalism will be most appreciated!
€5.00










From the press release, I first read “Clown award” and then “Clone award”, any of which might have been more suited.
LikeLike
Well, like most other advisors he is not carefully looking as to what is going on in the lab. As long as “positive” results are, er, “generated” and published, he is fine. Lot of money wasted that could be going to labs doing honest work.
Yes, science is a business; the business of promoting people to high, protected positions (faculty). All you need is to be imaginative and good at photoshop.A meritocracy, where the merit is how good you are at thinking up results that will excite peer reviewers to accept your bullshit.
LikeLike
” the merit is how good you are at thinking up results that will excite peer reviewers to accept your bullshit”.
I have heard people say: “another Michael Karin paper!”, followed by a sharp intake of breath.
Many did, and still do, think he is brilliant. The AACR certainly did.
LikeLike
All those who think Karin is brilliant are crooks themselves. It’s like pickpockets admiring their king of thieves.
LikeLike
Like ubiquitin, fakulin turns up everywhere!
LikeLike
https://www.bbc.co.uk/sport/av/athletics/35312510
“Brendan Foster says the International Association of Athletics Federations (IAAF) must change its name, relocate its head offices out of Monte Carlo and reset the record books.”
As for sport (you’ve got to cheat to compete) so for the corrupted nooks and crannies of “cancer research”?
American Association for Cancer Research, already tax exempt, (AACR) must change its name and reset the record books. You never know relocating to Monte Carlo might offer it other advantages.
LikeLike
Pingback: Strike For Black Lives - Ocasapiens - Blog - Repubblica.it
Fraud pays well and leads to prestige! Wen-Ming Chu, first author of the retracted paper, has had a great career in the United States, making tons of money in very prestigious positions! I’m sure he could serve as a great inspiration to others new to the country. If he can “make” it, so can you!
https://www.linkedin.com/in/wen-ming-chu-a1796b86/
LikeLike
https://www.cityofhope.org/people/chang-lufen
LikeLike
https://www.scripps.edu/faculty/luo/
Junli Luo, PhD
Associate Professor
Department of Molecular Medicine
Florida Campus
Professional Experience
2002-2008 Postdoctoral Fellow with Dr. Michael Karin, School of Medicine, University of California, San Diego
https://retractionwatch.com/2016/09/19/author-to-retract-2016-cancer-study-because-of-missing-data/
https://www.nature.com/articles/cdd2016106
Retraction to: Cell Death Differ 2016;23(9):1471–1482. doi:10.1038/cdd.2016.32
Following the identification of discrepancies between images and the data, and at the request of the authors, we are retracting the following paper: “IKKα -mediated biogenesis of miR-196a through interaction with Drosha regulates the sensitivity of cancer cells to radiotherapy” by Fang et al. Cell Death Differ 2016 Sep 1;23(9):1471–82. doi: 10.1038/cdd.2016.32.
https://pubpeer.com/publications/6276B0AB92A68F83216D579EEE0977
LikeLike
Pingback: Science misconduct – For Better Science
Pingback: How USA embraced research fraud: review of two books – For Better Science
Pingback: mTOR: conclusions not affected? – For Better Science
Pingback: David Argyle: can bullying lead to bad science? – For Better Science
Pingback: AACR deploys Massimo Loda on a mission to cure cancer – For Better Science
Cell. 2001 Dec 14;107(6):763-75. doi: 10.1016/s0092-8674(01)00599-2.
IKKalpha provides an essential link between RANK signaling and cyclin D1 expression during mammary gland development
Y Cao 1, G Bonizzi, T N Seagroves, F R Greten, R Johnson, E V Schmidt, M Karin
Affiliation
1Laboratory of Gene Regulation and Signal Transduction, Department of Pharmacology, School of Medicine, University of California, San Diego, 9500 Gilman Drive, La Jolla, CA 92093, USA.
PMID: 11747812 DOI: 10.1016/s0092-8674(01)00599-2
Figure 1E. Much more similar than expected.
LikeLike
Refinement analysis problematic data figure 1E Cell. 2001 Dec 14;107(6):763-75.
Problematic data figure 1E. Much more similar than expected.
LikeLike
Immunity . 2005 Sep;23(3):319-29. doi: 10.1016/j.immuni.2005.08.010.
Signaling pathways and genes that inhibit pathogen-induced macrophage apoptosis–CREB and NF-kappaB as key regulators
Jin Mo Park 1, Florian R Greten, Athena Wong, Randal J Westrick, J Simon C Arthur, Kinya Otsu, Alexander Hoffmann, Marc Montminy, Michael Karin
Affiliation
1
Laboratory of Gene Regulation and Signal Transduction, Department of Pharmacology, University of California-San Diego, La Jolla, CA 92093, USA.
PMID: 16169504 DOI: 10.1016/j.immuni.2005.08.010
Problematic data figure 1A. Right IKKbeta panel. Vertical, straight change to signal left edge rightmost band.
LikeLike
Cell . 2007 Sep 7;130(5):918-31. doi: 10.1016/j.cell.2007.07.009.
NF-kappaB is a negative regulator of IL-1beta secretion as revealed by genetic and pharmacological inhibition of IKKbeta
Florian R Greten 1, Melek C Arkan, Julia Bollrath, Li-Chung Hsu, Jason Goode, Cornelius Miething, Serkan I Göktuna, Michael Neuenhahn, Joshua Fierer, Stephan Paxian, Nico Van Rooijen, Yajun Xu, Timothy O’Cain, Bruce B Jaffee, Dirk H Busch, Justus Duyster, Roland M Schmid, Lars Eckmann, Michael Karin
Affiliation
1
Second Department of Medicine, Klinikum rechts der Isar, Technical University Munich, 81675 Germany. florian.greten@lrz.tum.de
PMID: 17803913 PMCID: PMC2134986 DOI: 10.1016/j.cell.2007.07.009
Problematic data figure 4B.
pro-TNFalpha panel. Much more similar than expected.
cleav.caspase panel. Much more similar after 180 degree rotation than expected.
See also: https://pubpeer.com/publications/AB948DBD49E09CA26BFDD7728BBB7F
First author currently: https://fci.health/personen/florian-greten/
FLORIAN GRETEN
SPEAKER, DIRECTOR
FRANKFURT CANCER INSTITUTE
In the news: https://aktuelles.uni-frankfurt.de/forschung/hohe-auszeichnung-fuer-direktor-des-georg-speyer-hauses/
LikeLike
More detail direct repeats pro-TNFalpha panel figure 4B Cell . 2007 Sep 7;130(5):918-31.
LikeLike
Cancer Cell . 2009 Feb 3;15(2):91-102. doi: 10.1016/j.ccr.2009.01.002.
gp130-mediated Stat3 activation in enterocytes regulates cell survival and cell-cycle progression during colitis-associated tumorigenesisJulia Bollrath 1, Toby J Phesse, Vivian A von Burstin, Tracy Putoczki, Moritz Bennecke, Trudie Bateman, Tim Nebelsiek, Therese Lundgren-May, Ozge Canli, Sarah Schwitalla, Vance Matthews, Roland M Schmid, Thomas Kirchner, Melek C Arkan, Matthias Ernst, Florian R Greten
Affiliation1 2nd Department of Medicine, Klinikum rechts der Isar, Technical University Munich, Munich, Germany.
PMID: 19185844 DOI: 10.1016/j.ccr.2009.01.002
Problematic data figure 3H.
p-STAT3 panel. Band is half in lane 3, half in lane 4. Which is it?
Fas and Bax panels. Vertical, straight changes in signal (splicing), but no splicing apparent in the other panels.
LikeLike
https://fci.health/personen/florian-greten/
FLORIAN GRETEN
SPEAKER, DIRECTOR
FRANKFURT CANCER INSTITUTE
Problematic by Florian Greten has been noted on Pubpeer for a while, more coming up very recently.
https://pubpeer.com/search?q=greten
Managerial priorities to the fore, scientific priorities to the rear.
LikeLike
“There are staggering 52 papers on PubPeer flagged for falsified data in Karin’s papers. The evidence published in an online blog post by Juiichi Jigen is over 8 years old.”
Does anybody know what happened to Juiichi Jigen? Such a talented person years before their time.
This was a classic.
LikeLike
Pingback: The Legacy of Joan Massague – For Better Science
Pingback: Prof Elizalde’s Magic Cancer Research at CONICET – For Better Science