You have read the public side of the Sensei fraud at the Tata Institute of the National Center For Biological Sciences (NCBS) in Bangalore, India, which resulted in a retraction of a once celebrated paper in Nature Chemical Biology. You may have read the institutional statements, and The Wire article, where we learn how an intrepid principal investigator Dr Arati Ramesh was betrayed by a snake student, who stole and destroyed all her perfectly reproducible discoveries of iron-sensing RNA, then stealthily replaced them with Photoshop fakeries and skedaddled. How the defiant Dr Ramesh uncovered his fraud and heroically retracted her own paper, by her own executive decision, and how her lab grew stronger from this challenge, and how her peers now salute her for her bravery and integrity.
Ah, what a story. There is another version though, told in the emails by Ramesh and by that same accused student, Siladitya Bandyopadhyay. NCBS was asked to comment on the summary of these allegations, but instead warned me that that all these claims are “factually inaccurate, anonymous, and unverified“, and even “quite frankly, can be termed slander“, but refused to say which claims exactly.
The emails allege that research misconduct was standard practice in the Ramesh lab, that students were never taught how to do controlled scientific experiments, but instead bullied when they didn’t deliver the pre-defined results. Apparently, one student was assigned as a scapegoat from the very beginning. NCBS was not interested in investigating the main cause of fraud, and tried to bury the affair with a quick retraction, which the journal already decided upon anyway. Ramesh has been misinforming the scientific community, on PubPeer, on her lab page, even in her email to the journal.
“you can rest your concerns“
This was the paper, published on 5 October 2020 and retracted on 30 June 2021:
Siladitya Bandyopadhyay, Susmitnarayan Chaudhury, Dolly Mehta , Arati Ramesh Discovery of iron-sensing bacterial riboswitches Nature Chemical Biology (2020) doi: 10.1038/s41589-020-00665-7
The PubPeer comments exposed data manipulations in October 2020, Ramesh insisted “we have not manipulated any images” and provided what she called “original images”, with the expectation “so that you can rest your concerns” and “so that no doubt remains.“. That purported original images proved fake, despite Ramesh’s insistence that they “have TIME STAMPS showing that they were performed on different days”. The principal investigator also wrote:
“We are more than happy to share all the reagents, constructs and materials and a detailed protocol for ANY of these experiments so that anyone can corroborate the results of the experiments shown in the manuscript.“
Which is a strange offer, given that her own later official version of events insinuated all these materials were stolen by the rogue student. But then again, Ramesh is one of those PIs who works a lot in a lab herself, she even has her own freezer space. So the above statement doesn’t really fit the official version of all reagents and stocks having been stolen and destroyed.
In that statement on NCBS website, Ramesh blames her former student Siladitya alone:
“The specific data that were flagged came from one author, who left my lab abruptly within a few days after the investigation (without turning in the correct constructs/strains related to this project and without sharing some of the ITC raw data).”
Truth is, the student never left “abruptly”, Ramesh is, shall we say, being dishonest here. Or maybe in denial. In reality,upon the completion of a two-week investigation, the student submitted an employment termination request, which was approved, and he also received from NCBS a “No Objection Certificate” (NoC), to help him with a future employment elsewhere. Here an email to the student from NCBS director Satayjit Mayor, dated 4.12.2020:
“I am following up our conversation yesterday regarding the findings of the investigation committee that is as noted below: I am excerpting the Committee report submitted to us on Nov 24, 2020, as discussed with you and now attached for your information. […] I accept your resignation under the conditions that we discussed:
1) You provide us in writing an acceptance of your wrongdoing, and clarify the circumstances and the names of the persons who have helped you committing this fraud.
2) You complete all formalities required for obtaining the NoC as discussed with you.
Failure to comply with either of the above will result in a termination notice to you, with consequences for your record.
I am sorry that your moving on from NCBS could not have been in better circumstances, but i hope that these mishaps and mistakes from your side will not be repeated and you will learn from them and move on.“
How sausages are made
To obtain this NoC letter, the student was asked to reveal all other issues of data manipulation he was aware of. Which he did, and it doesn’t flatter Ramesh’s leadership style at all.

Read yourself what evidence the student provided to the NCBS investigators, I highlight key passages and illustrate the student’s explanations with relevant figures from the retracted Nature Chemical Biology paper.
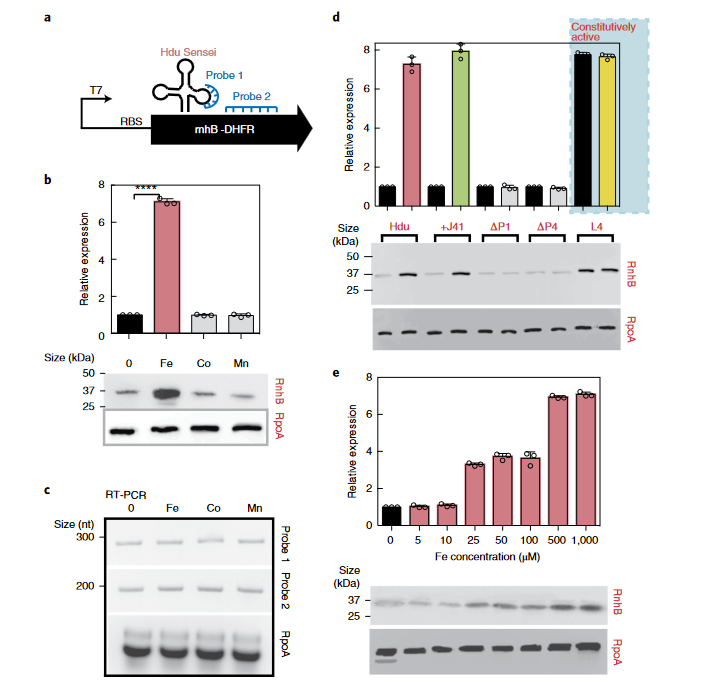
“Fig 3e: This figure shows that the Sensei RNA changes its structure with response to a ligand. This experiment was repeated multiple times, but every time the shift was much higher than it is shown in the figure. In spite of repeating the experiment multiple times, Arati was not happy with the shift that we obtained each time, so the band shift was moved a bit lower as was required.“

“Fig 4bcd, Ext fig 8c: All the blots in question correspond to the Fe Biosensor which shows that in the presence of iron, the protein expression increases by around 8 fold. This experiment has been repeated by multiple students in the lab including [….] and we all concluded that the protein expression does increase in the presence of iron. Initially when we started with the experiment and when it was concluded that the expression is increased, we did not run a loading control ever. More recently, when we decided to publish this data, we started running the loading control (RpoA) in a separate blot alongside the overexpression blot. Since our protein size matches that of RpoA, we ran the loading control on a separate blot, and this is the standard practice in the lab.“

“Just a few days back after talking to my friends in other labs, I started to realize what loading control actually means and that a blot can be stripped and reprobed with another antibody to obtain a blot and this is the only correct way of doing it. This was never taught to me or is practised in the lab. Due to this, every time when someone repeated this experiment, the overexpression pattern used to change (sometimes it was 8 fold, sometimes it was 5 fold etc).“

“The original blots for the multiple attempts are attached in my lab notebook. I did a densitometry analysis on the two bands in ImageJ which showed that the expression is 4-5 fold and this was obtained a majority of the times the experiment was repeated, but Arati felt after looking at the blot that the overexpression was 8 fold so we will have to bring the pattern as 8 fold even after using a separate blot for loading control. If you see earlier experiments repeating this blot in my notebook, you can see that the overexpression pattern is really not 8 fold and there is a degradation band below the original band.”

“We also repeated this experiment multiple times and every time the degradation band was visible. Arati wanted the blot to be clean under any circumstances and so she suggested that we use Bead beating (a method used to lyse yeast cells, or any cells with an intact cell membrane) instead of Sonication (that is a standard practice of lysing cells like bacteria). Even after repeating the experiment with bead beating multiple times, the same pattern was visible as earlier and Arati was not convinced about it. So, the lower bands in the original blot were removed and just the overexpression band was kept. Also, I have recently realized that we cannot conclude anything from an overexpression blot if the loading control is not used, so what I understand now is that the entire experimental setup was wrong.“

“Fig 1g: This data was generated by […] and you can find this in his lab notebook copy number 2. This data shows that the mutant RNA does not bind to cobalt and iron. I just came to know a few days back that RNA was not even used in this experiment at all. EDTA has been used instead of RNA, and Calcium chloride was used instead of iron and cobalt. I still do not know how this reaction really works, but this is what happened. Also, if you check […]’s box labelled “RNA and metal solutions for ITC” in the -20 RNA freezer in our lab, the tube labelled as “RNA for ITC” is not even RNA. You can understand this if you take this sample and measure the concentration on Nanodrop or even run on a gel. This is for one mutant of RNA. He also did this ITC for another mutant, where the same set of chemicals were used and this will also be there in his lab notebook.“


NCBS did not care. They gave the student the No Objection Certificate, then blamed him for everything, retracted the paper and declared Ramesh to be his innocent victim. The case is closed. Scientists have been congratulated their friend Arati on slaying the snake and arising victorious.
As one computational biology colleague in Chennai, who once hosted Ramesh’s seminar, commented under my earlier article:
“In short, this was handled exactly as it should be, by the PI, the institution and the journal (and also the pubpeer community). […] I know the PI a little (and have visited NCBS often and can vouch for the leadership’s uprightness). I do not believe the PI would have pressurised the student to fake data. […] As for Schneider, he has an agenda. Previously he has posted toxic and borderline racist tweets on Indian science.“
Bullying in an Elite Lab
This was Siladitya’s experience of working in Ramesh’s lab, told in an email from 23 November 2020 to NCBS internal investigators (highlights mine):
“When I joined the lab in 2017, I didn’t even know how to cast an agarose gel or how to even do a simple PCR. I was told that I have to replicate the data that was generated by someone in the lab and if that does not happen, I will never get to stay in the lab. I was told to replicate a fluorescence data and before that I have never known how to even do fluorescence. I have several emails giving me manipulated images, but I really do not want to use anything now since the allegation is against me and I am ready to accept whatever action is taken against me. Since the first day I stepped into the lab in Dec 2017, I have seen someone manipulating data, for example, the NiCo story [possibly related to Furukawa et al Molecular Cell 2015, -LS] But again, I do not want to take the person’s name here solely because he taught me a lot of techniques that I have mastered over the past 3 years and I am grateful for that.
Numerous people left the lab in the past years in literally two months of joining. I can think of two interns, […] who simply left the lab without informing anyone. […] literally left the lab in a week and we never got to know why he left.
[…]
One time there was a girl named […]. She made glycerol stocks at the final concentration of 25% Glycerol which is generally used all over and mentioned in almost all protocols on the web. Arati threw away all her stocks because she wanted the amount of glycerol in the stocks to be 30%. This has happened in front of me.
I honestly want to tell you that I have really never learned how to actually do science, let alone manipulate data. I know that after this incident I will probably be expelled out of NCBS and I know this is what should happen to me but if I ever get a chance to do research in life, I really want to learn how science is actually done and how it works. I really want to get the whole idea of how troubleshooting is done, that all my friends in other labs talk about. I know it’s hard and takes a lot of time and effort, but I really want to learn that someday if I ever get a chance. I was reproducing all experiments in front of […] and Arati in the lab.
So, one day when my native gel was not getting reproduced by other members in the lab, […] told me to start another set of experiments at 8.30 PM which would take another 4-5 hours to complete, I refused to do it that day. They started forcing me to do the experiment that day, and I was working from 8.30 in the morning, so this was too much for me. So, I myself told Arati and […] in our lab that I want to retract the paper and I do not want to work any further in this lab. I honestly do not even know how this whole system works and I have never had a publication before, nor have I ever worked in a lab. “

The Fortnight Investigation
According to my information, the investigation started also on 7 November 2020, a Zoom meeting was set up on that day. That was after Ramesh told everyone on PubPeer to “rest your concerns” with her fake raw data, and after the journal was informed. There, as a source revealed by sharing a relevant email from a lab member to Ramesh:
“during a zoom meeting, you had mentioned that you will communicate the iron riboswitch work into another journal if the NCB retraction takes place.”
Ramesh never replied to me when asked to oppose this or any other allegations against her. In the emails from early July 2021 which I was privy to, she was at least not in a hurry to re-publish the retracted paper, but she certainly did not exclude this option. The investigation ended, as the email from the director above explains, on 24 November. See how quickly the NCBS experts solved this whodunit mystery and closed the case? TWO WEEKS. Ruthless efficiency!

On 30 December 2020, after the published editorial note from 11.12.2020 promising “Appropriate editorial action“, Ramesh wrote to her lab members:
“Dear Susmit, Siladitya and Dolly,
You are all aware of the concerns raised regarding the NCB paper. In light of the concerns and the investigation that followed, I have been advised by the institute and the journal to retract the paper. I also share the same concerns about some of the work shown in the paper and hence agree that the retraction is the only course of action.
If you have any objections to the retraction, please let me know ASAP. Also, you will be asked to sign the retraction statement. If for any reason you are unwilling to sign the statement, please let me know ASAP.
-Arati”
Wait, were we not educated that it was Arati’s own independent decision to retract the paper? Didn’t she explain to us, on her lab’s website:
“We found that the native gels were not reproducible. Given that the Fe-induced structural change in Sensei RNAs, as shown by the gels, was an important finding reported in this paper, we felt that retraction of the work in its entirety was essential.“
Turns out she only felt that after both Nature Chemical Biology and NCSB informed Ramesh that they decided to retract her paper?

Afterwards, Ramesh wrote to the journal’s editor, Terry Sheppard, some time in January 2021 (highlight mine):
“Dear Dr. Sheppard,
Thank you for your patience regard our manuscript and the concerns raised.
We have now fully assessed the comments raised on this work and present a detailed note on this below.In addition, an independent investigation by my institute has made it clear to us that some of the data presented in the manuscript are suspect and has features that are inexplicable to us. The specific results that been tagged were provided by one author (S.B.), who was unable to explain these features. This individual has abruptly quit my lab end institute in November, following these investigations. He has also not responded to my email asking if he would be willing to sign a retraction statement.
The authors SNC, DM and I (AR) agree that the concerns raised are valid. We agree that in the interest and correctness of the scientific process, a retraction of this paper would be a way forward. We three agree to sign a retraction statement. I hope that we can work closely with the journal to write this statement.
I am devastated and truly sorry that this could happen under my watch. Once again, this is extremely painful and we appreciate your patience with this very unfortunate and unpleasant matter.“
Well, here is what happened according to the accused student Siladitya, as he wrote on 2 February 2021:
“Dear Arati,
Hope you are doing fine.
This is regarding the NCB paper. I recently came to know from an Arati lab member that I have not agreed to the decision of retraction regarding this paper. Also, I have heard that I haven’t replied to any of the calls or emails that you have sent me recently. Additionally, I have also come to know from a screenshot of the retraction email sent to NCB by you, that I have not agreed to the retraction as I could not be contacted.
The last email that I received from your side on 30th December 2020 was titled “important: regarding NCB paper”. This email didn’t demand any reply from my side, and as mentioned in the email, I only had to respond if I have any objections to the retraction, which I don’t have. I just want to let you know that I have not received any calls or emails from your side following this.
I had told you the day I last went to the lab that I want to retract the paper, and I have told this repeatedly to everyone else of the campus I talked to in the following times.
I just want to state upfront to clear the confusion: “I AGREE TO THE RETRACTION OF THE NCB PAPER (doi: 10.1038/s41589-020-00665-7)” I could not agree more.“
Ramesh replied to that:
“Thank you for clearly stating that you agree to the retraction. I have informed the Editor of your agreement.“

Revenge!
The paper was slotted for retraction. But it didn’t end there. Here another email from the rogue student, dated 17 April 2021, sent to some NCBS researchers (highlights mine):
“I wanted to inform you something. I am Siladitya, a past Arati lab member, I left the lab in December. I hope you remember all the incidents and wrong-doings from my side. I have been recently informed by an Arati lab member, […], that Arati has come to know that I have joined […] Biosciences, and she has threatened the lab to destroy my career by emailing the directors of […]. […] called me and said that she is facing the same instances as I have faced and she feels horrible. I never even imagined something like this can ever turn up, so even after confessing all my wrongdoings, I myself informed all of you that I have joined this company and would work honestly and I have really continued to do so. “
Was someone trying to take revenge and bully everyone into silence here? As Ramesh wrote in that public statement:
“The foundation of my lab is built on several pillars: trust, empathy, hard work and collaboration.”
Neither Ramesh nor NCBS are willing to talk about any of that, and the institute spokesperson made clear to me, with Ramesh in cc, whom they see as the real baddies: the whistleblowers. So here is a brief guest post by my new contributor, the pseudonymous “Paul Jones“. It is about Ramesh’s husband, Sunil Laxman, group leader at InStem in Bangalore.

Sunil Laxman did the right thing, too
By “Paul Jones”
A rogue student hoodwinked the National Center For Biological Sciences, one of the country’s most prestigious institutions. As the victimised PI stated, the villain fled with the RAW DATA, the correct constructs/strains, and perhaps the instrument too.
In the aftermath of the incident, many respected scientists came to Dr Ramesh’s defence, quite irrationally. A few even went so far as to accept responsibility for any subsequent incident. But, alas, a second strike did come. As opposed to the previous case, the image here wasn’t altered in any way, just the data, we suppose.
Dolly Mehta , K. Anjali , Arati Ramesh Discovery of ANTAR-RNAs and their Mechanism of Action in Mycobacteria Journal of Molecular Biology (2020) doi: 10.1016/j.jmb.2020.05.003

Leucanella Acutissima further illuminated our understanding on PubPeer by saying,
“It is one thing to realize a mistake and relabel. It is quite another thing to take a photo first, then relabel afterward, then take a second photo, and then use BOTH photos in the paper and portray them as different experiments.”
The corresponding author is likely to be defended by many who say that the data is MOSTLY RIGHT. Unfortunately, this time the accused on the first paper was nowhere to be seen on the second. What are our options here? Should we blame the junior first author again here? Maybe also this data has already been stolen, or perhaps this student also left abruptly?
Without mentioning his tiny conflict of interest, the husband of the corresponding author, Dr Sunil Laxman offered to provide an explanation on Twitter. Dr Laxman is quite an influential faculty at the Institute For Stem Cell Science and Regenerative Medicine, and also happens to share critical comments on all Ramesh manuscripts.
Another concerned biologist from NCBS, Dr Deepa Agashe declared on Twitter to “feel comfortable speaking up” because she happened to “know something about this case” when she came across “unfair questions” where her “colleague at NCBS” was concerned. Do you know something about the second case too, Dr Agashe?
In addition, this incident polarized the student community. Not only eminent faculties, but also eminent ex-graduate students (who happened to share the adjacent lab) expressed concerns regarding the ethics courses being issued at the institute. A well-known ex-graduate student of NCBS was concerned about external graduate students not getting enough “compulsory orientation of scientific ethics” anymore. Like, things like these didn’t happen in mine and Arati’s days, the rotten youth of today [head shaking].
I ask here, do faculties go through the same ethics course that enables them to publish fraudulent research, not once, but twice, Dr Chakraborty? If a former Science Slam winner 2018 and FameLab India Finalist like you could irrationally support this student-blaming exercise, even though the evidence of PI misconduct was quite plain to see from the start, can we really trust your own science now? As you yourself said, “Fighting Fire with Fire”.
What we have learned from this story is that, when it comes to eminent scientists with a long list of publications under their belts, there is only one belief:
The Principal Investigator is infallible and innocent. The student did it.
As Dr Laxman perfectly objectively said, his wife’s retracted paper was never completely fake, but:
“Mostly right. But some things happened beyond twitterverse and the senior author was incredibly brave and did the right thing.“
But to our HORROR, several science integrity sleuths at PubPeer pointed out similar image duplications at two of Dr Laxman’s own papers from 2005 and 2006. The flagged papers are likely to have been part of Dr Laxman’s PhD thesis, and were written under the same corresponding author. I regret to inform you, Dr Laxman is the junior author here.
We weren’t finished yet. More fabrications were on their way. Identical authors shared two more articles flagged on PubPeer, Dr Laxman merely being the corresponding author here. In the first paper flagged from eLife, the first author Sriram Varahan boldly remarked that there were differences between the flagged images, and stated “We would like to reconfirm that the colonies used in Fig 2F of the manuscript are all unique colonies” which may simply “look very similar, but with minor differences”. Unknown circumstances led to a Correction being issued for this article, where the image was replaced anyway, with “no change to the conclusions made in our paper“.
However, the second article from the same group, with exactly same authors, has yet to receive any responses from the authors.
Sriram Varahan, Vaibhhav Sinha , Adhish Walvekar , Sandeep Krishna , Sunil Laxman Resource plasticity-driven carbon-nitrogen budgeting enables specialization and division of labor in a clonal community eLife (2020) doi: 10.7554/elife.57609

I cannot “rest my concerns” because the authors are not replying anymore. Are they probably still searching for the data, maybe it has been stolen also? Are the images just similar? Are the conclusions affected?

It is important to note that the NCBS retraction by Dr Laxman’s wife was merely a follow-up of a similar problem on several Indian authored papers. In addition, this fiasco sheds light on the documentation process and publication of research. A naked eye could already see the manipulations in one of the first images flagged on PubPeer. The fact that it was so strongly defended to “rest our concerns” makes me wonder if in the academic world, the pressure to publish has eroded our integrity towards the whole purpose of research?


Update 14.07.2021
Look what Aneurus Inconstans found, featuring Dr Laxman.

Rocío Díaz-Benjumea , Sunil Laxman , Thomas R. Hinds , Joseph A. Beavo , Ana Rascón Characterization of a novel cAMP-binding, cAMP-specific cyclic nucleotide phosphodiesterase (TcrPDEB1) from Trypanosoma cruzi The Biochemical journal (2006) doi: 10.1042/bj20060757

Last year, in December 2020, Laxman was awarded a prestigious EMBO Global Investigator grant. Because like his wife Arati, who was given a HFSP grant the year before, Sunil is that talented.

Update 2.08.2021
Here is my interview with Siladitya Bandyopadhyay:
Make a one-time donation
Make a monthly donation
Choose an amount
Or enter a custom amount
Your contribution is appreciated.
Your contribution is appreciated.




Pingback: Faking Raw Data with an Iron Fist – For Better Science
Email today by the NCBS director Satayjit Mayor, sent to the entire institute:
Dear all,
You are all aware of the recent retraction of an article published from NCBS. This retraction was necessary because the article in question contained manipulated data.
In an event such as this, once it is established that misconduct did take place, there are two important steps to take. First, to correct the scientific record by retracting the article. Second, to determine the events that led to the misconduct, with the aim of improving our systems to prevent future such occurrences.
It is important that our campus community is fully aware of the facts and the institutional response in this case. Concerns about manipulation were first raised by readers online, shortly after the article was published on 5 Oct, 2020. The senior author of the paper, Dr. Arati Ramesh, informed the NCBS Director and Dean of these concerns on 2 Nov, 2020. We then acted as required by our research misconduct policies (https://www.ncbs.res.in/sites/default/files/policies/research_misconduct.pdf). Our preliminary evaluation strongly suggested manipulation had occurred. Along with Dr. Ramesh, we immediately alerted the journal that we were taking these concerns seriously. We simultaneously constituted a committee, chaired by a senior scientist external to and independent of our BLiSc campus, to carry out a full enquiry. The committee were given access to the data trail related to the article in question, and conducted detailed interviews with all its authors as well as with other members of the Ramesh laboratory. This investigation concluded on 23 Nov, 2020, and the committee report was submitted to the NCBS Director the following day. Amongst its recommendations, the committee recommended retraction of the manuscript. This was communicated to Dr. Ramesh who, following further correspondence with the journal, initiated the retraction process on 1 Feb, 2021. The paper was eventually retracted at the end of June, 2021. Throughout this process, the Management Board of NCBS and the agencies that funded the research were kept informed.
The retraction of the article was done proactively and rapidly, following the original raising of concerns. This was possible because all authors cooperated with the committee’s enquiry, and because certain raw data could be independently validated on backup servers. Based on this evidence, the committee concluded that the manipulated data were connected to experiments carried out by a single individual. However, the responsibility for scientific misconduct is spread far more widely, across the laboratory, across NCBS and our wider campus as a whole. Dr. Ramesh has also acknowledged she bears primary responsibility for the misconduct that happened under her watch. In the midst of these details, we should not lose sight of the people who have been most deeply affected by this event. Members of the Ramesh laboratory have now had to deal, not only with the retraction itself, but also with a deluge of negative comments in the press and social media. They need our support, to rebuild their science and move forward.
This case has revealed weaknesses at multiple levels in our research integrity practices. Since the beginning of the year we have initiated a full evaluation of our processes and will soon implement more detailed and stringent data integrity policies. A breach of ethics affects all of us, and it is therefore our shared responsibility to uphold the highest standards of research. Science can only be done honestly, objectively, and impartially, or it is not Science. We owe this to our colleagues, our funders and the public who put their trust in us. We must all strive to create an atmosphere where research integrity is paramount, and can be upheld without fear or favour. If you have any concern about any set of data, experiments or writing, you must bring this up at the level of the laboratory head, Deans, or Director. I hope we can learn from this case, and emerge stronger in our commitment towards better research practices and research ethics.
Sincerely,
Jitu
LikeLiked by 1 person
The Wire reports https://science.thewire.in/the-sciences/ncbs-arati-ramesh-paper-retraction-new-emails-student-inquiry-committee-report/
LikeLike
Another Laxman paper flagged by Aneurus Inconstans:

Sunil Laxman, Benjamin P. Tu Multiple TORC1-associated proteins regulate nitrogen starvation-dependent cellular differentiation in Saccharomyces cerevisiae PLoS ONE (2011) doi: 10.1371/journal.pone.0026081
“Figure 2B, yeast panel duplication (red boxes).”
LikeLike
The Wire journalist Priyanka Pulla now received a course in journalism ethics from NCBS, embedded journalism this is called I believe.
She and several others in the comment section allege that I did not obtain the student’s CONSENT to publish the emails. Accusations of colonialism and racism included.
Now, emails are not statements, they are documents. Statements can be off the record and subject to journalism ethics. Documents not, and you will see I removed the names of 3rd parties. But The Wire journos see it differently:
Funny, the Wire journos are more concerned with discrediting me and my reporting than with uncovering research fraud and student abuse. A journo knows which side their bread is buttered.
Here Pulla claims to be in contact with the student and to speak on his behalf. I don’t know if its true, but if so, why not reporting the affair instead of exposing Schneider?
Also, some of the emails I published were written by Jitu Mayor and Arati Ramesh. Guess if I asked them for consent. Oh my god Nazi Schneider stole a woman’s private emails without consent, he must be a sexual harasser on top of racist! Ms Pulla, on your horse!
LikeLike
The Hindu journos against The Wire journos:
LikeLike
Priyanka needs a psychiatrist.
But she will soon get a permanent job at NCBS instead, writing “butthurt” press releases.
Oh look, she tried to convince her followers I fabricated those emails. Didn’t work.
It also seems Pulla admits to have never managed to reach the student while elsewhere she claims to speak on his behalf. I’m not sure this is good journalism, but what do I know.
LikeLike
there was a comment that “….perhaps the best, science journalists around”. She was criticising someone else’s degree of gender studies before turning into a science journalist. Missing TRP!
LikeLike
Just a few days ago Priyanka Pulla was questioning me on twitter on how I can accept the NCBS version so readily. Today according to Schneider she’s an NCBS “embedded journalist” ready to turn out ‘butthurt press releases’. Hilarious.
The concerns about the student and permission are genuine. None of those who are concerned are NCBS defenders. And Priyanka is one of the best, perhaps the best, science journalists around, not that certificates are needed.
LikeLike
ps – Schneider is quoting some of that out of context. I know because the context was a hypothetical situation that I raised for clarity and some of these tweets were replies to that. People should read the twitter thread and not these stray quotes.
LikeLike
Why hello Rahul, you came back to deal with my racism and harassment?
Your “one of the best, perhaps the best, science journalists around” keeps hinting she is in contact with the student I victimised, and the student protested to her against my publication of his emails. Ask her if it’s true. Go on.
LikeLike
As I said, read the thread and check your reading comprehension. She nowhere claims to have been in contact with the student herself.
Others, if you care, read the thread. Not stray out-of-context tweets.
LikeLike
Rahul The Righteous refuses to ask his idol this simple question, because he fears the answer. But rest assured, Rahul will keep coming here to accuse me of all possible stuff, racism, harassment, lies, you name it, because this lets him feel righteous and a tough guy who speaks truth to power.
GTFO, Rahul. You comments lost their entertainment value.
LikeLike
Will my journalist friends at The Wire be angry at me because I informed HFSP and send them my articles?
https://news.ncbs.res.in/spotlight/dr-arati-ramesh-awarded-2019-hfsp-young-investigator-grant
Here the reply of their communications director:
“Thank you for bringing the retraction of the paper to our attention. We will discuss the matter in the coming days.”
LikeLike
NCBS now blacklisted me and block my email. I think this is childish.
This is the mail system at host mailrelay1.ncbs.res.in.
I’m sorry to have to inform you that your message could not
be delivered to one or more recipients. It’s attached below.
For further assistance, please send mail to postmaster.
If you do so, please include this problem report. You can
delete your own text from the attached returned message.
The mail system
arati@ncbs.res.in: host mail.ncbs.res.in[172.16.223.110] said: 554 5.7.1
leonid.schneider@gmail.com: Sender address rejected: Access denied (in
reply to RCPT TO command)
comms@ncbs.res.in: host mail.ncbs.res.in[172.16.223.110] said: 554 5.7.1
leonid.schneider@gmail.com: Sender address rejected: Access denied (in
reply to RCPT TO command)
mayor@ncbs.res.in: host mail.ncbs.res.in[172.16.223.110] said: 554 5.7.1
leonid.schneider@gmail.com: Sender address rejected: Access denied (in
reply to RCPT TO command)
uramakri@ncbs.res.in: host mail.ncbs.res.in[172.16.223.110] said: 554 5.7.1
leonid.schneider@gmail.com: Sender address rejected: Access denied (in
reply to RCPT TO command)
LikeLike
Dear Leonid,
This email just made my day. Jitu Mayor taking the moral highroad and preaching about integrity!! Perhaps he should take a course in workspace bullying. Jitu runs an extremely toxic lab environment. If your data matches his ideas, all good. If it does not, it’s your personal incompetence; you are a no good piece of garbage who does not deserve to exist in his evergreen paradise of an institute. Students leave or have psychological breakdowns or take 8+ years to finish a PhD, because his gigantic ego cannot be soothed unless its a cell paper. Such vitriolic environment and the desperation can easily force a student to show what the boss wants to see. Jitu has started this culture and he has handpicked go-getter bullies who perpetrate this behavior. Ramesh and Laxman are just incomepetent enough to get caught.
LikeLike
I wrote to Dr Mayor if he objects to your comment
LikeLiked by 1 person
Hello Leonid, are there any further updates to this case or is it like all other matters, dead and buried?
LikeLike
No news.



But to give you a clue how it’s being investigated:
Here a paper by Apurva Sarin, Indian Academy of Science member, InStem director and Sunil Laxman’s boss, and HFSP board of trustees member (Arati Ramesh is funded by HFSP grant).
https://pubpeer.com/publications/CC3292126999DCF566A8E01B32E5E5
Cheshire asked “Figure 3e and 3f have no background in a couple of bands. Could the authors share the uncropped original scans?”
Dr Sarin replied a year ago:
“The membranes probed for the proteins shown up including the lane with a whole cell lysate (WCL)”
Does she really think it shows a continuous gel picture? It’s scissor job with a marker strip and a cut-out gel band glued on a white piece of paper. This is how they do science in her lab?
More weird replies here: https://pubpeer.com/search?q=apurva+sarin
LikeLiked by 1 person
Thanks for the update Leonid. I was quite afraid that this is what would happen. Everyone will go quiet for a while and lay low, under the radar so to speak. I hope journalists like yourself will continue to ask questions. The Indian ones such as Priyanka and Sayantan have been quite spineless and are such small fry that either the bigwigs of NCBS and InStem will keep them well fed and seal their lips or that no one of consequence takes them and their reportage seriously. Another such spineless one is The Wire and its editor Mukunth Vasudevan. The rabid Rahul Siddharthan has got busy with Pegasus now.
As regards the concerns raised about Apurva Sarin’s papers and her responses I see nothing wrong. They all seem mostly right and the last author continues to be brave and do the right thing beyond the twitterverse.
LikeLike
Leonid, also look up this guy called Mukund Thattai. Very powerful bloke at NCBS and beyond. In cases like this he runs the backend of the public affairs management, sometimes even ghost writing some of the articles or wording. I would not be surprised if he actually called up his lackey Mukunth Vasudevan at The Wire and asked him to write the whitewash article that he Mukunth wrote. https://science.thewire.in/the-sciences/ncbs-arati-ramesh-iron-sensing-rna-paper-retraction-research-publishing/
It appears certain that the spin masters at NCBS did not anticipate the brutal honesty of your investigation and reporting. Note carefully how Mukund Thattai’s name appears only in this one article and none else on this matter. It would also not be surprising if he knew the case and all its details right from the beginning. Shameful that he would come out in public support of Arati after knowing much of the stuff in this case.
LikeLike
this is interesting and is expected. The magazine and people you mentioned work closely therefore, i think wire will not take much interest in this. The person you highlighted is a science communicator himself therefore, he may write in the magazine to protect the institute. Nice to note that there are people like you and me have similar suspicions. Good. As you mentioned, science communicators and science journalists in India (Except the Hindu) have less interest in this case. The earlier one who used to write in The Hindu is quiet on research integrity for more than a year now – concentrating mostly on covid-19 issues, i guess.
LikeLike
Haha, do you know that Mukund Thattai’s grandpa T T Krisnamachari, India’s first ever finance minister? Mukund also is a managing shareholder off TTK Prestige group. Talk about influence…He can make any indian journalist wiggle like a worm.
LikeLike
Some movement Schneider, TIFR the parent organization of NCBS will do an independent investigation into this matter. Huge kudos to you for what you have done with this case. Keep up the good work!
LikeLike
This is scientifically wrong in crediting “novelty’ in this process. Please be realistic and credit people where it is deserved not to those who were just getting mileage out of this. Leonid started this….
LikeLike
As the author of one comment you link above, I admit I deserve the snark. Because of my prior acquaintance with the PI and especially her institution, I accepted the official explanation too quickly.
I did also write «If any further examples are found in her papers, I will change my tune about that. » Both the antecedent and the consequent have now occurred. And there is no excuse for the things you document in this post. An independent and transparent external investigation is needed.
I also retract the allegation of racism against you. You are offensive but your offensiveness is spherically symmetric. You are also right, a lot of the time, and apparently in this case.
LikeLiked by 1 person
Thanks Rahul for clarifying. Though we do not see eye to eye on many issues, I did not doubt your integrity till I saw your comments on the earlier story. I know very well how nationalism (and racism) is invoked to attack critics of the system, it was invoked liberally by several people including some of your senior colleagues in IMSc when I was writing passionately about the IISc Room Temperature Superconductivity saga (the work is unpublished even today). I was aghast to see the same line of attack against Schneider here.
I hope TIFR authorities take up the investigation and do what is right.
LikeLike
Dear Pratap Raychudhuri,
Just for your information about the IISc “superconductivity Saga’. The inventors/authors not only published a few papers related to that but they have also Patented the original findings instead of publishing it. One of their collaborator Prof. AG (Though he is not very happy with the LEONID SCHNEIDER’s article) has been very vocal about the finding on Twitter and they have done many follow-up experiments related to the study. Hope you were following it properly and were up to date about it after writing your opinion about it. If not below are some links for your starters. Although, I would not request you to rest your concerns(pun intended)…
http://www.physics.iisc.ernet.in/~arindam/gold-silver-nanostructure-patent/
https://twitter.com/ArindamPhysics/status/1136831569765605382
https://journosdiary.com/2019/06/07/iisc-superconductivity-critical-current/
https://arxiv.org/ftp/arxiv/papers/1906/1906.02091.pdf?fbclid=IwAR2hwxbgLOdtRkLvyH1BPzTx3QkfSRNBk6ErHnrrBLRoRQIAvD_8bk2ElQU
https://www.thehindu.com/sci-tech/science/finally-iisc-team-confirms-superconductivity-at-room-temperature-pressure/article27246496.ece?utm_campaign=article_share&utm_medium=referral&utm_source=whatsapp.com
https://arxiv.org/pdf/1807.08572.pdf
https://swarajyamag.com/insta/watch-iisc-researchers-share-video-evidence-of-superconductivity-at-ambient-temperature-and-pressure
https://www.youtube.com/watch?v=G-aoR8LtFzo
https://www.deccanherald.com/city/iisc-scientists-revise-superconductivity-paper-736797.html
https://asgardia.space/en/news/Indian-Team-Achieve-Superconductivity-at-Ambient-Temperature
https://chemrxiv.org/engage/api-gateway/chemrxiv/assets/orp/resource/item/60c73cc0ee301c3e84c7848f/original/simplified-colloidal-method-to-produce-nanostructured-au-ag-films-with-superconductivity-in-the-ambient.pdf
Hope you will find it helpful…
Also, I have not read your article on this Saga. It would be helpful if you could share it, please.
LikeLike
I apologise for the unintended implications of my Tweet.
To clarify: I only meant that when I had joined the graduate program, we had a compulsory ethical training. As has been correctly pointed out to me in the replies to my Tweet, this training continues and it is mandatory for all students on campus. I stand corrected. But is there a similar training for faculty members? To be honest, I do not have this information. But this question that Paul Jones has raised is indeed a necessary one in the present context.
I also would like to clarify that I do not support student blaming in any way or form. I have been a student, and I do feel empathy towards this unfortunate disequilibrium that exists in academia. There needs to be a significant overhaul in the communal intellect where the word ‘peers’ is respected in its truest sense.
LikeLike
Thank you Dr Chakraborty for clarifying this. At least eminent scientists or members of adjacent labs should speak out against this mess, that was all we were asking for. Thank you!
-Paul Jones
LikeLike
i have given research integrity lectures in universities/institutions in India with few case studies. Some conferences declined my suggestion on such lectures. I noticed that most of the faculty members and students who attended show lukewarm importance…
LikeLike
As a semi-involved person, I can CONFIRM the veracity of these emails. There are more (yet-unpublished) evidence which lays out how Shiladitya was made the proverbial scape goat.
But, Leonid did NOT have his consent to publish these emails. I hope that he clarifies.
LikeLike
Dear S Gadvil, are there any further updates to this matter or is it like everything else, just dead and buried? As a semi-involved person do you have any further news to share?
LikeLike
Great journalism!
However, I realized some small mistakes in some of the dates you present. There are some dates, which are written as 2021 but are probably 2020. (“editorial note from 11.12.2021”)
Thanks for investigating and publishing.
LikeLike
Thank you, fixed!
LikeLike
I agree with most of the analysis on here, and it is indeed shocking, but the last part about image duplication in Sunil Laxman’s papers seems neither here nor there and also completely irrelevant to the issue at hand.
Nowhere in those papers do they claim that those are different experiments, and the “repeated” panels seem to consistently have the same labels and descriptions. This is just a case of when the same baseline or control figure/image is used as a basis by which to compare other conditions/experiments. While the typical expectation may be to just show those panels in one figure and use appropriate figure references when needed, it greatly aids the reader when all relevant pieces are presented side by side in the same figure without making them go back and forth between figures just for visual comparison. In fact, I find it annoying when authors DON’T do this and have suggested that they do so when I have reviewed such papers. As long as there is no obfuscation of the source of these repeated panels and it is made clear that they are the exact same figure which seems to be the case here, I see no problem whatsiever with this practice.
LikeLiked by 1 person
You are the expert here, Uday, but how do readers and even authors know the image was representative if there was only one ever taken?
https://elifesciences.org/articles/57609#data
“All data generated or analysed during this study are included in the manuscript and supporting files.”
See, they admit they only took one colony picture for each condition.
LikeLike
“I honestly want to tell you that I have really never learned how to actually do science…”
This is only done if its extremely convenient for the advisor and the process doesn’t make him/her look bad.
For example, in my last position, I read three review articles that suggested that the first experiment to do with western blots is to titrate the lysate to find the linear range of the concentration of the lysate to use for the protein band signal. My advisor never said to do this, I did this on my own because that is what you do in science: you read the literature and figure out how to do a technique correctly. Anyway, what happened when I showed my experiment to my advisor?
He blew up. Said it was a waste of time. Interesting, because he told me to do a blot for practice.
Not sure exactly the reason, but I think that it was because he suggested that 15 ug of protein lysate was appropriate when my titration experiment suggests that 10 ug or more saturates the signal on a blot.
I came to appreciate that my advisor did want the truth, as he first suggested in a presentation he made to me on my first day in “his” lab (actually not his, but the taxpayer), but with this caveat: as long as the truth didn’t make him look bad.
IMO, its often the ego of the advisor/scientist that interferes with the learning on how to be a good scientist, ironically. Probably the same thing going on in Arati Ramesh’s lab.
LikeLike
This is massive follow up story @Leonid. Good job! I see that some “science communicators” are questioning whether you have the consent to publish the emails. I question these popular science communicators as they call themselves, whether they take consent from people while publishing photographs from journals and international news media when they write their stories. Most science communicators in India take photographs and figures from the web without acknowledging the source and without mentioning that they are not their own figures when they publish in the news papers such as wire or some other portals. I follow science communication very closely and i know how they lift stories from online/international sources.
Regarding the institution, i feel that more will come out if they investigate past students as well (not just the recent past even 10 – 15 years ago) – there are pubpeer entries on them as well…
LikeLike
Your logic is most compelling, Kadubu Kadubu Kadubu Kadubu. Indian science journalists copy images and articles from everywhere. So, not getting the student’s consent is okay. Why stop with the student though? Indian science journalists copy images from everywhere, so fraud, rape, murder and burglary are okay. Indian science journalists copy images from everywhere, so expanding fossil fuel use in a time of global warming is okay. Indian science journalists copy images from everywhere, so the use of performance enhancing drugs in sports is okay. Indian science journalists copy images from everywhere, so government corruption and bribery is okay. I invite you to add further to this list for your future use, as you post your giant leaps of logic anonymously on blogs.
LikeLike
Gosh, so many accusations towards me.
LikeLike
The only accusation against you, Leonid, is that you don’t particularly care if the student is thrown under the bus or not. You want to throw everyone under the bus, and be painted as the noble white saviour of the brown unwashed scamsters. Correct?
LikeLike
Exactly. A racist harasser, that’s me. Get off my site now, you creep
LikeLike
@Choriactis: the original comment pointed out hypocrisy and wasn’t off the mark as consent for quotes is comparable to consent for paragraphs. However, you went ahead and created a strawman, just like you did when you changed the science communicator in the original post to science journalist. NCBS has plenty of science communicators on the campus and few aspiring science journalists amongst its grad students? What explains their silence on the matter?
LikeLike
Typical! Thanks Papilio glaucus. My comment was the person who questioned on the consent. When the person asked for the consent, uses materials from everywhere without even acknowledgement and publishes in the newspapers/magazines/blogs should not question others. I did not take any “giant leaps” but you took leaps into all other things mentioned. Unbelievable…comments really touch people.
LikeLike
It is also more likely that this will turn into a court case. The funding agency can sue the PI or the student can sue the institution for illegal termination or the institute can terminate the PI etc. If it becomes a court case, everything will indeed become public. This includes discovery and all the emails containing the fabricated fluorescence images (as claimed by the student) will also become public. As the research was funded by an international agency, one cannot rule out this possibility.
LikeLike
Comment from the so called Science Journalist on twitter you posted above “On the other hand, we are supposed to explain why we haven’t covered this story DAY BEFORE YESTERDAY!!!” – now you know why all those rantings….This person needs to be checked for “ethics”. If you criticise their writing, they get angry – typical. These science journalists do not like scientists to write about these issues. Look at the response to those twitter messages.
LikeLike
LOL
LikeLike
If there is one thing PIs can agree on it that PIs always do the right thing. If only this world wasn’t full of bad students and post-docs that ruin a PIs reputation!
LikeLike
Last but not the least, the Tata Institute of Fundamental Research speaks out about this disaster:
“Dear NCBS, Dear Arati,
You are in my thoughts today. For it has come out that the student manipulated data under duress. He was coaxed into faking the experiment so that it produces results which agree with the desired theory. You took an aspiring young scientist and destroyed his research career. And on top of that you claim innocence. Had you been innocent, you would have forgiven the student, owned responsibility for not mentoring him properly, and told him to start afresh and honest, and seen to it that he gets a good Ph. D. Instead, to cover up your own sins, you lied, and ruined the student. What kind of scientists are you? What kind of human beings are you? Why are you wasting India’s public funds? You are a blot on TIFR’s reputation. You are a blot on Indian science. I hope the people of India will punish you by not sending their students to you, and by not applying for faculty positions to you. We should not think that India’s wrongs cannot be set right. The more we call out wrong-doers like you, the more we protest violation of academic ethics, the less there will be of your kind.
Tejinder P. Singh
Tata Institute of Fundamental Research
July 14, 2021”
LikeLike
Tejinder Singh is throwing Arati under the buss, who threw the student under the bus. If Leonid could link to his most excellent cartoon of the administrator whipping the faculty member, who is whipping the student. That’s pretty much the way it is world wide.
“What kind of scientists are you?”—the ones that you want for your academic research institute because they bring you money. In the end, you are responsible as well. But will you change your hiring policies and emphasize science integrity at the cost of fake productivity and money? I doubt it.
LikeLike
Cartoon used here!
LikeLike
@Leonid: This is the real “tip of the iceberg”. You pulled one and the rest will come out. This blanket is huge and one by one hidden stories will be told. As I mentioned these administrators are involved in all kinds of committees – India Alliance – DBT Wellcome Trust, Ramalingaswami Fellowship, Recruitment for other premier institutions – toxic inbreeding. All happening under the top scientist of India. For better science has given a space for people to openly tell their experiences at least.
LikeLike
Kadubu Kadubu: You are absolutely correct.
I point out four major scientists in IISc, the top institution in India.
https://retractionwatch.com/2019/12/16/award-winning-researcher-in-india-retracts-two-papers-corrects-three/
https://pubpeer.com/search?q=annapoorni+rangarajan
https://pubpeer.com/search?q=surolia
https://pubpeer.com/search?q=+Akhil+R.+Chakravarty
The above four are extremely powerful faculty. They serve on all major committees, recruit several others. One has been director, the other is on the DBT Wellcome trust alliance, Some are recipients of the Bhatnagar prize. When the country’s highest prize is given for the work that is later retracted, shouldn’t the prize be also withdrawn?
No, of course not. In India, the person will be chairman or director while the student will be put under the bus.
LikeLike
To my mind, science should get priority on integrity over accomplishment, unlike in administratation where delivery is more important than honesty.
Second, we all know progress of science is a self-correcting process. History of science endorses this. While the path may involve mis-conceptual or ill-designed experiments leading to a wrong conclusion, the end-truth unfolds with time with sustained curiosity of human mind.
LikeLike
Mr Anonymous , any peer reviewed journal articles on superconductivity by this group? It would be good to know if in Phy Rev Letters or any other good journal (Dan Schectmann first published about quasi crystals in Phy Rev Letters which was rejected by Linus Pauling) Pauling was proved wrong and Dan Schectmann a metallurgist won the NL in chemistry 2011 ?
LikeLike
By now the work is so discredited that no one, except a few anonymous guys, even bothers to discuss it. Even these guys do not want to reveal their identity for the fear of becoming laughing stocks. Science is not validated by patents. There are patents even for perpetual energy machines.
And to my knowledge no paper has been published in any peer reviewed journal of any tier.
LikeLike
This signal to noise ratio is a very fundamental ratio which has to be carefully studied. One can start first lessons in observing this experimentally by doing differential scanning calorimetry at high and low temperatures on a single or mixture of compounds. . Number of times one has to do this to get the right picture.
It is sad to see experiments are not repeated several times to find out error leave alone reproducibility,
This is not country specific . Many to publish fast and get funds for career advancement do this Then to prop this , there is this new “Snow White ” metrics which appears on google scholar as ‘ numerical beauty spot” . Doing research for vanity is dangerous and wasting tax payers money. PR I agree with your take on patents.Even in advanced countries science is broken as Philip Ball once wrote.
LikeLike
I have had personal experience of working in one of these labs and it was one of the most traumatic phases of my scientific career. The PI was a micromanager and extremely toxic and would regularly insult students when experiments weren’t working. Several summer students, master’s thesis students, JRFs, and PhD students have cried after meetings with the PI while I was there. Anytime that the results wouldn’t match the PIs hypothesis, the student would be called stupid and incompetent. There was rarely any discussion on why things weren’t working or ideas to troubleshoot. Most frequently the PI demanded you repeat the experiment immediately and fix it. During my time there were concerns about the reproducibility of previous papers published by the PI and also ongoing projects in the lab. Failure to produce results would either lead to changing of projects or worst case being fired. I dreaded meeting with the PI and feared each encounter would mean more verbal abuse. Even though I was there for a short time, it took an immense toll on my mental health. I can only imagine what long-term students would go through in these labs.
Blaming the student, in this case, is easy and convenient for the PI and the institute but understanding why the student did what they did is most important. Were they subjected to repeated verbal and emotional abuse for not producing the data to the PIs liking? Most likely yes. Were they told they would be fired because they were stupid and incompetent? Also, yes. Not many can survive in this environment, let alone use their best sense of judgment. In my experience, most students start their PhDs with the best of intents, but often unlucky ones find toxic mentors who ruin their love for science. This might be one of those cases.
Personally, it took me years to regain my confidence after spending a few months in this toxic environment. I share my experience as a warning to new students, so they know the truth about working here. Being a PI in a reputed institute and having publications in high-impact journals is definitely not a measure of the scientist or the science that goes on in their labs.
LikeLike
Cant agree more. I was from a different era. Did my internship in a lab also, chemistry leaning as well. Ambitious and abusive PI. If your data is not what she wants all hell will break loose. She will also keep track if we were going out of the campus on Sundays and come back with snarky comments if any experiment will fail next week. It has been a decade, different pi but same ncbs and same toxicity.
LikeLike
This is my story. And i belong to the so called top research institute, the institute of eminence. IISc.
LikeLike
Nice piece from
https://www.sciencemag.org/careers/2012/01/top-10-worst-things-about-working-lab
The Top 10 Worst Things About Working in a Lab
“The scientist who is already the most successful gets credit for everything anyone does.
If you discover something, your principal investigator (PI) gets credit. If you write a paper, your PI gets credit. If you submit a successful grant proposal, your PI gets credit (and money). And what do you get? If you’re lucky, you get to write more papers and grant proposals to bolster your PI’s curriculum vitae”
BTW . Do PIs work with their students in labs or they just manage , get funds and hire like a corporate organization ?
LikeLike
I know all this sounds and seems horrible. But what most people out there do not know is that another institute which is just in vicinity of NCBS, presents an even scarier picture. The mighty IISc, celebrated as one of the top research institutes in India and world. The power disparity in IISc is atrocious, with faculties being absolute Gods. I read comments about micromanagement and mental torture by Arati Ramesh and I can assure you all, if and when a comparison is made, IISc will scare the shit out of anyone. Faculties in IISc, especially in Biological science, control everything, including the eating times, personal life and demand an hourly account of everyday of a PhD student. lunch and dinner timimgs of students. With the new online system in place, students cant step outside campus, even on public holidays and weekends, without PIs approval.
The professors regularly blackmail phd students, postdocs, and interns to fall in line, if they want regular fellowships, or recommendation letters later in life. As these very same professors are members of various committees around the nation, no one dares to disobey them.
The PIs have their own hypothesis and students are hired just to make those unrealistic dreams true by hook or by crook. Science is not practiced here. Students don’t get to find out what actually happens inside the cell, they merely are puppets to publish papers. Their strings are constantly pulled by their PIs. Students and postdocs are asked to “get this result, or get that blot, or get this phenotype”, and failing to do so brings open humiliation among peers and name calling. Of course a student breaks at one point of time and “falls in line” unable to endure anymore humiliation and disrespect which kind of dehumanizes them. Those who can’t, quit the institution and find something else to do for survival. This can be seen if one gets to check the number of drop outs per year department wise or lab wise. Yet no one ever even raises a question!
Few years back several papers from IISc, were called out for data fabrication, including the biology department, but nothing, I repeat, NOTHING was done. No meeting was called, no enquiry was setup, no explanation was asked or given. Zero zilch nada.
At most some labs will admit an “inadvertent error in assembling pictures which doesnt affect the conclusions drawn in paper” while other labs will simply ignore all comments from pubpeer.
Trust me, pubpeer comments pointing out potential data manipulation is not something even worth mentioning in iisc. The professors think they’re just too powerful and simply cant be touched no matter what
Like Mr shiladitya in ncbs said. Most students who join iisc are too naive to know whats going on. There is literally no training. From day one students are asked to get this or that results. Also the professors HEAVILY discourage meeting and befriending students from other labs. For them every minute spent on something other than catering to their whims is just a waste of time. Forget friends, Some students cant freely go and meet their parents or family should a case of emergency arrives.
If a professor has so much control and power over a student, where one thinks that their life, career, future everything depends on one person, trust me, even the most honest students with huge integrity will break down. Data manipulation is a by product of egoist professors who aren’t searching for truth, rather they want their version of story to be the truth.
Why no one speaks about it? Fear. Students are terrified at IISc. You guys have no idea about the emotional and mental damage one faces. I feel sorry for the sad state of affairs of this “top” and “elite” research institution of India. 😦
LikeLike
Dr. Strange,
WTF man !! as if someone hacked into my mind and wrote a point by point account of what I was facing. I assure you, all this openness and calling your PI on a first name basis is a ruse NCBS does to imitate western culture. It’s still a medieval kingdom inside. I recount a PI used to draw graphs in my notebook instructing me how my graphs ‘must’ look like this week. There was a shuttle bus between NCBS and IISc at 7pm. She will prowl at the reception to see if anyone is living the campus. Students must go to lunch with her because she want to have precise control how much time is spent. She will do sudden visits to the lab after 8 pm to check who is working.
Later on another male PI of NCBS even exceeded this. He will stand behind and breath on your neck if you step outside he lab to make a phone call.
LikeLike
@Notsotoxicsap: when has this happened? all along? this is not ideal for anyone to do research. you need freedom and independency – even at doctoral level. Do they have a counsellor in residence to help you people.
LikeLike
Dr. Strange: You mention “With the new online system in place,” what is this? Does this monitor students? I am just wondering whether the faculty have personal/social life. Surely, they must have young children to take care etc.
LikeLike
Dear Dr. Strange,
please send to Leonid all names of PIs that you know are cheating at IISc and NCBS, and I’ll do my best to expose their frauds on PubPeer.
Regards.
LikeLike
Anerus:
I point out four major scientists in IISc, the top institution in India.
https://pubpeer.com/search?q=annapoorni+rangarajan
https://pubpeer.com/search?q=surolia
https://pubpeer.com/search?q=+Akhil+R.+Chakravarty
LikeLike
Being a recent graduate from IISc, I second Dr. Strange’s comments. Although the Biological Sciences division had been notorious for the “my way or the highway” approach, other departments are catching up fast too. Multiple concerns were raised last year for various works from an eminent person in the IPC department. Noting came out of it apart from the first author “abruptly” leaving the Institute
LikeLike
Well, I wonder if people should fix their priorities straight.
Why do it if you don’t like?
All that time on something and you still have to forge data and blame others.
Why does it even matters if it won’t be of any help to anyone?
I can’t imagine what else the student could have done. He chose to do what he wanted.
I hope he can at least do what he understands in any lab.
I so want to destroy the education system of the country.
LikeLike
No efforts were made to change the PERSONAL STATEMENT, as expected. Defiant indeed!
LikeLike
When I was doing my masters thesis in one of the IITs, I had observed similar kind of fraudulent practices . No idea if PI was aware of it or not. A lab senior, who is in US now , used to edit the NMR of the final products if the reaction is unsuccessful. He had atleast 7 papers on total synthesis in his 6 yrs of phd life. When my friend, who used to work with me as a msc student in the same lab, joined NCL pune for doctoral studies, he had a strange experience . In one of the conference which he attended,a speaker who happened to work on the same field, at the end of the talk showed some papers from our group and said that ” this particular group from IIT x is publishing such fake papers, the results are not reproducible. What we have done to that? Nothing “. My friend left the institute after few days
LikeLiked by 1 person