Some scientists are so pathetically vain that they use sockpuppets to create Wikipedia pages celebrating their scientific achievements. In reality, these eminent scholars’ names and research works are utterly unknown to anybody even in their own research area. I.e., outside of their small circle of collaborators, a publishing ring where everyone gets to be co-author so everyone’s publication record and h-index inflate.
By publishing fraudulent trash in this case. It seems, the neuroscientist Gilles Guillemin (h-index 62), an obscure France-born professor at the obscure Macquarie University in Sydney, Australia, fell victim to his own vanity, one paper was already retracted, and maybe more will come, who knows. Sometimes those authorship-ring schemes, set up to translate “research” papers into literal cash into personal pockets, can backfire.
Guillemin’s Wikipedia page is as credible as the figures in his papers.

It mentions that Professor Guillemin “has had work published in various scientific journals including New England Journal of Medicine[25] and Nature.[26][27]” and that he found the cause and therapeutic approach for “multiple sclerosis, Alzheimer’s disease and motor neuron disease” and discovered “the first blood biomarker” for Multiple Sclerosis. Now wonder Professor Guillemin is so highly decorated:
- 2021, June: Awarded a Member of the Order of Australia for “For significant service to science education, to Motor Neurone Disease research, and to sport”.[36][37]
- 2020, March: Awarded a Fellowship of The Royal Society of New South Wales.[38][39]
- 2019, November: Awarded “Chevalier (Knight) de l’Ordre du Mérite” by the French government in recognition of his work in medical research[40]
- 2017: Finalist for the Eureka prize (best Australian Medical discovery of the year)[41]
- 2012: Made a member of the Century Club at UNSW recognising his 100th publication achievement[42]
And then of course we are informed that
“Guillemin’s hobbies include fishing and handball. The latter of which he competed in at an elite level, leading to the World Championship in Tunisia in 2005.”
But the Chevalier’s Wikipedia profile (set up in August 2020 by a rather unconvincing account, itself created in July 2020) is incomplete without the PubPeer-listed achievements which may have been the main reason why the Wiki page was created to celebrate Guillemin’s scientific genius in the first place. Let us begin, with a paper where our hero found a cure for Parkinson’s:
Sathiya Sekar , Sugumar Mani , Barathidasan Rajamani , Thamilarasan Manivasagam , Arokiasamy Justin Thenmozhi , Abid Bhat , Bipul Ray , Musthafa Mohamed Essa , Gilles J. Guillemin, Saravana Babu Chidambaram Telmisartan Ameliorates Astroglial and Dopaminergic Functions in a Mouse Model of Chronic Parkinsonism Neurotoxicity Research (2018) doi: 10.1007/s12640-018-9921-3
Elisabeth Bik flagged this in September 2019:



Guillemin commented immediately:
“This is an issue, indeed… Thank you for reporting this Elisabeth. I have contacted straight away the senior author Dr Babu, to investigate this with the scholar who performed this work (1st author).
I have been only be advising on the structure of the project and the manuscript, not the lab & data management. I miss these discrepancies, which I hope are just a copy/paste mix up of the figures.
Regards Prof Guillemin“
You may note that our hero addresses Dr Bik as “Elisabeth” while expecting her to address him as “Prof Guillemin” in return. He continued the PubPeer conversation in that patronising style (btw, “Prof Guillemin” is one year younger than “Elisabeth”). At least the Chevalier (Knight) doesn’t expect Dr Bik to call him Sir, as his lab members apparently do.
Also Saravana Babu Chidambaram of JSS Academy of Higher Education and Research in Karnataka, India, and Musthafa Mohamed Essa of Sultan Qaboos University in Muscat, Oman, replied to “Elisabeth”, at least they signed informally. The former blamed the first author, who allegedly “was in hurry to submit the manuscript to complete her PhD n go for postdoc” and added “This is purely copy n paste error n nothing is intentional“. Essa blamed that same student as well and joined Prof Guillemin in assertion that also he contributed basically nothing to that paper:
“As a collaborator, I do all the time offering support for the structure of the project and editing / revising the manuscript, not the data or laboratory works.“
On 15 December 2019, the authors issued a correction (which is not visible at the main article page):
“Authors have identified inadvertent overlap of images in Figs.1, 2, and 5 of the article original version. The same are corrected and erratum is submitted. However, the results and conclusion on the findings remain the same.”
But then Cheshire aka Actinopolyspora Biskrensis noticed something being wrong with the correction. It was fake, too!

Chidambaram replied: “Let me recheck with team and rectify“, which probably means the student will get the full punishment for that, whether she confesses or not.
Prof Guillemin added:
“you can make a mistake once, but twice hmmmm
I’d like to have my name removed from the potential revised version of this manuscript“
He also tweeted at Cheshire:
“As I mentioned to you NONE of the work you reported HAS NOT BEEN DONE in my lab.“
Someone is afraid to face a well-deserved retraction methinks. But I am sure the Springer journal will accommodate the Professor who just happens to be the Associate Editor there.
There is namely more fraud Guillemin published in that journal with his friends Chidambaram and Essa, and the next paper has our Chevalier as last author. Whether he likes it or not, as last author the responsibility for that massive Photoshop fraud orgy is now largely his.
Mathiyazahan Dhivya Bharathi , Arokiasamy Justin-Thenmozhi , Thamilarasan Manivasagam , Mashoque Ahmad Rather , Chidambaram Saravana Babu , Musthafa Mohamed Essa , Gilles J. Guillemin Amelioration of Aluminum Maltolate-Induced Inflammation and Endoplasmic Reticulum Stress-Mediated Apoptosis by Tannoid Principles of Emblica officinalis in Neuronal Cellular Model Neurotoxicity Research (2019) doi: 10.1007/s12640-018-9956-5
The following was again found by Bik, with the help of Hoya Camphorifolia:

Research figures can hardly be more fraudulent than this. It’s just trolling. Was that even peer reviewed? Was Guillemin his own editor here?

In any case, right away, the guilty party was determined by his mate Essa:
“Immediately I have contacted Dr. Justin-Thenmozhi (senior author), to clarify this with the research scholar (1st author) who performed this work.
As a collaborator, I do all the time offering support for the structure of the project and editing / revising the manuscript, not the data or laboratory works.“
So another gang member scientific collaborator, Justin Thenmozhi of Annamalai University in India, replied on PubPeer, once again blaming a student:
“These issues have brought our attention we will seriously check all of the raw data related to this article and response as soon as possible. We will try to fix this problem by contacting the publishers as well. I apologies if it takes some time to find the original images because research scholar who did the experiment has left.“
The student-scapegoating continued elsewhere, this time of yet another student.
Mashoque Ahmad Rather , Arokiasamy Justin-Thenmozhi , Thamilarasan Manivasagam , Chidambaram Saravanababu , Gilles J. Guillemin, Musthafa Mohamed Essa Asiatic Acid Attenuated Aluminum Chloride-Induced Tau Pathology, Oxidative Stress and Apoptosis Via AKT/GSK-3β Signaling Pathway in Wistar Rats Neurotoxicity Research (2019) doi: 10.1007/s12640-019-9999-2

That is of course also another case of outright Photoshop fraud. Thenmozhi posted the exact same message as above, reminding that the “research scholar who did the experiment has left.“
A year later, in August 2021, Bik wondered how the progress of Themonzhi’s investigation was, and was informed that the authors contacted the editor “to publish Erratum and waiting for the reply“.
Sometimes it is even better to blame nameless technicians:
Sugumar Mani , Sathiya Sekar , Rajamani Barathidasan , Thamilarasan Manivasagam , Arokiasamy Justin Thenmozhi , Murugan Sevanan, Saravana Babu Chidambaram, Musthafa Mohamed Essa , Gilles J. Guillemin , Meena Kishore Sakharkar Naringenin Decreases α-Synuclein Expression and Neuroinflammation in MPTP-Induced Parkinson’s Disease Model in Mice Neurotoxicity Research (2018) doi: 10.1007/s12640-018-9869-3
Bik posted in September 2019:

Again, Chidambaram replied right away:
“I take this very seriously will check with scholars n pathologist who performed this work.“
On 6 September 2021, Chidambaram apparently finished beating out a confession investigating, and announced: “Erratum will be submitted soon“.
Other journals also have been contaminated by fake science by that group of scholars. Here, Guillemin (who as we know never contributes any data) is the last and also corresponding author:
Kuppusamy Tamilselvam , Nady Braidy , Thamilarasan Manivasagam , Musthafa Mohamed Essa , Nagarajan Rajendra Prasad , Subburayan Karthikeyan , Arokyasamy Justin Thenmozhi , Subash Selvaraju , Gilles J. Guillemin Neuroprotective Effects of Hesperidin, a Plant Flavanone, on Rotenone-Induced Oxidative Stress and Apoptosis in a Cellular Model for Parkinson’s Disease Oxidative Medicine and Cellular Longevity (2013) doi: 10.1155/2013/102741

The following was found by Cheshire:
“Figure 5a appears to have two images which overlap, with slightly different coloring.”
Thenmozhi replied: “Let me allot some time to fix the problem“. Guess that student has left also?
All this makes one wonder if the following paper deserves another look, even if it has already been corrected in October 2019.

Musthafa Mohamed Essa, Selvaraju Subash , Chinnasamy Dhanalakshmi , Thamilarasan Manivasagam, Samir Al-Adawi , Gilles J. Guillemin, Arokiasamy Justin Thenmozhi Dietary Supplementation of Walnut Partially Reverses 1-Methyl-4-phenyl-1,2,3,6-tetrahydropyridine Induced Neurodegeneration in a Mouse Model of Parkinson’s Disease Neurochemical Research (2015) doi: 10.1007/s11064-015-1593-2
Back in September 2019, Essa informed “Dear Elisabeth”, as per usual:
“Already contacted the Postdoc who did all the work and the pathologist helped us to find out what happened.“
But why not blaming the first author here as usual? Seriously, why not?
By now I think the only co-authors actually innocent of all that fraud are the students, postdocs and technicians constantly being scapegoated by the professorial Photoshop thugs. But it works, the vast majority of journals does not care at all, because their editors are either lazy, or stupid, or fraudulent crooks themselves, or all of the above.
But here is PLOS One, a journal showing how to solve such problems properly.
Udaiyappan Janakiraman , Thamilarasan Manivasagam , Arokiasamy Justin Thenmozhi , Musthafa Mohamed Essa , Rajamani Barathidasan , Chidambaram SaravanaBabu, Gilles J. Guillemin, Mohammed A. S. Khan Influences of Chronic Mild Stress Exposure on Motor, Non-Motor Impairments and Neurochemical Variables in Specific Brain Areas of MPTP/Probenecid Induced Neurotoxicity in Mice PLoS ONE (2016) doi: 10.1371/journal.pone.0146671
In September 2019, Bik found hilarious stuff there:

You can guess what Essa replied, surely?
“Immediately I have contacted Dr. Manivasagam (senior author), to clarify this with the research scholar (1st author) who performed this work, who is currently doing post doc in the US.
As a collaborator, I do all the time offering support for the structure of the project and editing / revising the manuscript, not the data or laboratory works.“
In July 2020, the paper was retracted, because of the new editorial policies at PLOS One and because even more figures were found to be fake. From the retraction notice:
“Following the publication of this article [1], concerns were raised regarding Figs 4, 6, 7, 8, 9, 10, and 12: […] The authors indicate that Fig 4A experiments were outsourced to a private laboratory, which has not been declared previously.
In light of the extent of data reporting issues, and the unresolved concerns that question the integrity of data reported in Fig 4A, the PLOS ONE Editors retract this article.”
But wasn’t Essa previously insisting that a student in the Annamalai lab of Thamilarasan Manivasagam did it? Lying buggers, can’t even get their lies straight. I think honest journals should be able to sue fraudulent authors for wasting their time.
Although, Manivasagam seems to be indeed one of the ringleaders here, his PubPeer record is steadily growing. In this regard, look what horrendous fraud a Springer journal decided to issue a correction for, Guillemin must pray to all gods on his knees not to have been invited to co-author that paper:
Govindasamy Pushpavathi Selvakumar , Thamilarasan Manivasagam , Karamkolly R. Rekha , Richard L. Jayaraj , Namasivayam Elangovan Escin, a novel triterpene, mitigates chronic MPTP/p-induced dopaminergic toxicity by attenuating mitochondrial dysfunction, oxidative stress, and apoptosis Journal of molecular neuroscience : MN (2015) doi: 10.1007/s12031-014-0303-x



(top left) Bik: “Figure 8A shows immunostaining of 4 differently-treated mice. However in the 40x photos, three of the four panels appear to show overlapping areas.” (Above) “Figure 9A: Several unexpected similarities are visible between panels a) (control group) and b) (MPTP/p+ Escin group).“
(Bottom left): Hoya camphorifolia: “Figure 8a (40x images) The first and third panels can be obtained by rotating and shearing / elongating the fourth panel. […] Fourth panel mapped onto the first. Fourth -> Third is left as an exercise for the reader.“
Journal’s Erratum merely stated: “The original version of this article unfortunately contains an error in Figs. 8 and 9.” The Editor-in-Chief responsible here is Illana Gozes of Tel Aviv University, great job, congratulations etc.
Now, it may look like our poor Chevallier Guillemin just found himself in a bad company of data fakers and is himself actually a great scientist, ready to cure all neurodegenerative diseases just as his perfectly unbiased Wikipedia page assures.
The following paper is affiliation-wise strictly made in Sydney, Australia, and despite having officially merely contributed “Contributed reagents/materials/analysis tools” and no experimental data whatsoever, Guillemin is last and even corresponding author:

Nady Braidy, Anne Poljak , Ross Grant , Tharusha Jayasena , Hussein Mansour , Tailoi Chan-Ling , George Smythe , Perminder Sachdev , Gilles J. Guillemin Differential expression of sirtuins in the aging rat brain Frontiers in Cellular Neuroscience (2015) doi: 10.3389/fncel.2015.00167
Look what Cheshire found, the most ridiculously fake western blots:
Let me guess? The student in somebody else’s lab who has already left? Right, it was the foreigners, as the French immigrant explained:
“I tried to help past students and foreign collaborators [and] it’s very unpleasant to see this“
The Sydney gang, most of whom at the University of New South Wales (UNSW), published also this fake western blot figure, also found by Cheshire:
Nady Braidy, Anne Poljak, Ross Grant, Tharusha Jayasena, Hussein Mansour, Tailoi Chan-Ling , Gilles J. Guillemin, George Smythe , Perminder Sachdev Mapping NAD(+) metabolism in the brain of ageing Wistar rats: potential targets for influencing brain senescence Biogerontology (2014)
doi: 10.1007/s10522-013-9489-5


The PubPeer record is growing nicely. Many of the co-authors aren’t foreign even, but at UNSW. Don’t expect much from that university though.
How about a wandering western blot?
Nady Braidy , Gilles J. Guillemin , Hussein Mansour , Tailoi Chan-Ling , Anne Poljak , Ross Grant Age related changes in NAD+ metabolism oxidative stress and Sirt1 activity in wistar rats PLoS ONE (2011) doi: 10.1371/journal.pone.0019194
Here is a thought: what if Prof Guillemin’s real talents are not just fishing and handball?

This article has been updated
Make a one-time donation
Make a monthly donation
Choose an amount
Or enter a custom amount
Your contribution is appreciated.
Your contribution is appreciated.


I have begun to wonder whether, perhaps, it is becoming standard operating procedure in laboratories to enroll one sacrificial graduate student (on the model of sacrificial anodes in water heaters; certain NOT on the model of human, or even caprine, sacrifices!) each year. This would be cruel to a person so enlisted; but perhaps there isn’t even necessarily a person, just a space-holding name which can be entered into budgets, proposals, and eventually papers, then eliminated when it has become supersaturated with responsibility for fraud.
LikeLiked by 1 person
Just wow!! Reckless photoshopping at its best. Not without reminding me of masters of the genre such as David Latchman and Mario Saad.
LikeLike
Did you ask for Mario Saad-style wandering western blots?


Nady Braidy , Gilles J. Guillemin , Hussein Mansour , Tailoi Chan-Ling , Anne Poljak , Ross Grant
Age related changes in NAD+ metabolism oxidative stress and Sirt1 activity in wistar rats PLoS ONE (2011) doi: 10.1371/journal.pone.0019194
Edentulina Martensi: “Figure 2, 5, 7 and 8: there are a lot of similarities in the blots from this figures and the ones in Braidy et al., 2014 and Braidy et al., 2015, that to me seem unexpected given that they should represent different tissues and/or treatment. Since there were already a lot of colours and mess I prefered to highlight only the similarities regarding this paper. Refer to the other PubPeer posts.”
LikeLike
unbelievable, I want to cry….
LikeLike
More by Chevalier Professor in the journal he is Associate Editor with:


Nady Braidy, Helene Rossez , Chai K. Lim , Bat-Erdene Jugder , Bruce J. Brew , Gilles J. Guillemin
Characterization of the Kynurenine Pathway in CD8+ Human Primary Monocyte-Derived Dendritic Cells
Neurotoxicity Research (2016) doi: 10.1007/s126 40-016-9657-x
Did they really publish with a predatory journal pretending to be Frontiers (which in turn is criticised as predatory)?
Mashoque Ahmad Rather , Arokiasamy Justin Thenmozhi, Thamilarasan Manivasagam , Mathiyazahan Dhivya Bharathi , Musthafa Essa , Gilles J Guillemin

Neuroprotective role of Asiatic acid in aluminium chloride induced rat model of Alzheimer’s disease
Frontiers in bioscience (Scholar edition) (2018) doi: 10.2741/s514
Of course we are scraping the barrel of Ayurveda and fenugreek quackery:
Asokan Prema , Arokiasamy Justin Thenmozhi , Thamilarasan Manivasagam , Musthafa Mohamed Essa , Gilles J. Guillemin

Fenugreek Seed Powder Attenuated Aluminum Chloride-Induced Tau Pathology, Oxidative Stress, and Inflammation in a Rat Model of Alzheimer’s Disease
Journal of Alzheimer s Disease (2017) doi: 10.3233/jad-161103
LikeLike
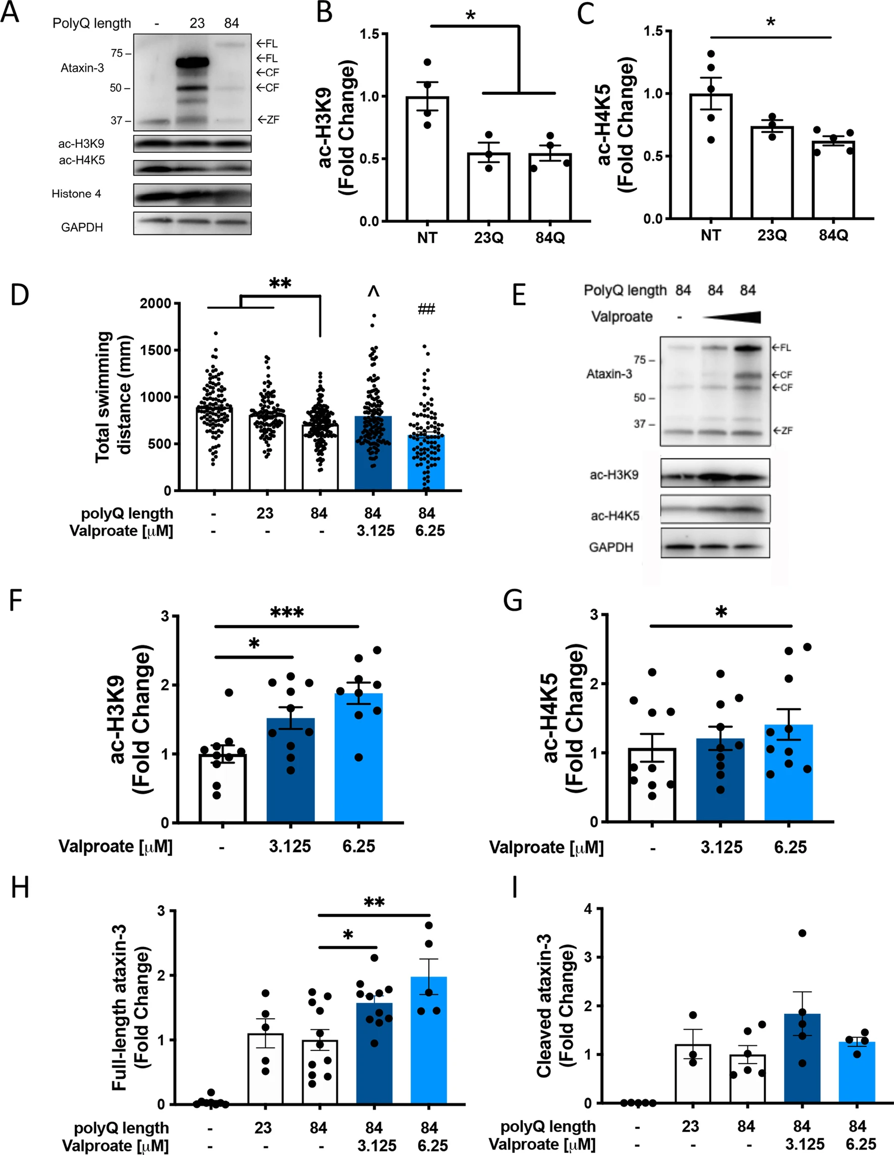
That Ataxin-3 result doesn’t seem much reproducible. Completely different data between preprint and the final paper.

Maxinne Watchon , Luan Luu , Katherine J. Robinson , Kristy C. Yuan , Alana De Luca , Hannah J. Suddull , Madelaine C. Tym , Gilles J. Guillemin, Nicholas J. Cole , Garth A. Nicholson , Roger S. Chung , Albert Lee , Angela S. Laird Sodium valproate increases activity of the sirtuin pathway resulting in beneficial effects for spinocerebellar ataxia-3 in vivo Molecular Brain (2021) doi: 10.1186/s13041-021-00839-x
LikeLike
More rascalness.

Nady Braidy , Bruce J. Brew , Nibaldo C. Inestrosa , Roger Chung , Perminder Sachdev , Gilles J. Guillemin Changes in Cathepsin D and Beclin-1 mRNA and protein expression by the excitotoxin quinolinic acid in human astrocytes and neurons Metabolic Brain Disease (2014) doi: 10.1007/s11011-014-9557-9
Edentulina Martensi: “Figure 2: some blots look remarkably similar, although the caption says they represent different cells and the labels are different.”
“Some blots look remarkably similar to some others in a paper of the same year with some authors in common.”
LikeLike
In the preprint figure, there is a strong Ataxin-3 PolyQ 84 signal, which is barely there in the peer reviewed paper. In the paper, the PolyQ 84 signal increases upon addition of valproate (panel E), which is part of the paper’s main results.

It is possible the authors knew very well that the PolyQ 84 signal was initially strongly present even without valproate, which may explain why the figure was replaced.
Dr Angela Laird explained to me what happened:
” we changed the image at the request of the reviewers during the review process. We can show evidence of that.”
She also stated what Gilles Guillemin contributed to that study:
“Regarding Gilles’ authorship, he was involved because he helped us with deciding which inhibitors to use in the study and the various directions that the project went in as the results came in.”
Again, no experiments, no data, no analysis, just advising. I sent Dr Laird this:
http://www.icmje.org/recommendations/browse/roles-and-responsibilities/defining-the-role-of-authors-and-contributors.html
LikeLike
After thanking me for identifying many of these problem papers, he now has blocked me on Twitter.
LikeLiked by 1 person
I blame the foreigners.
LikeLike
Ahaha love this frog show
LikeLiked by 1 person
Dear Mr Schneider,
Thank you for your correspondence regarding the research of Prof. Gilles Guillemin. This email is to notify you that the university will be conducting an investigation according to procedures set out in the Macquarie Code for the Responsible Conduct of Research.
Sincerely,
Lesley Hughes
—
Prof. Lesley Hughes
Pro Vice-Chancellor (Research Integrity and Development)
LikeLike
UNSW also:
“Dear Leonid,
Re: UNSW Acknowledgement of your Complaint of 8 September 2021
Our Ref: CMS-000001694
I am writing to acknowledge receipt of your email dated 8 September 2021.
The matter will be considered under the UNSW Research Misconduct Procedure and will be referred to the Designated Officer or delegate to conduct an Initial Assessment regarding any potential breaches under the UNSW Research Code of Conduct.
If we require further information, we will be in touch with you shortly.
You will be notified of the outcome of the Initial Assessment in due course.“
LikeLike
Scientific research appears to be attracting narcissists like politics. Why bother with supporting it anymore, when they publish crap only to support their ego?
LikeLike
Narcissism, indeed:
https://forbetterscience.com/2016/05/17/bruno-lemaitre-on-science-and-narcissism/
LikeLike
LikeLike
Success has many Photoshoppers. Retraction has one.
LikeLike
Spelling error in multiple places. It should be Sydney, not Sidney. Thank you
LikeLike
Thanks, another reader noticed that, too. Corrected.
LikeLiked by 1 person
Good Afternoon,
I’m not sure that personally attacking people and institutions adds much to your case, in fact when discussing vanity and heroics it may be yourself who has an issue.
Cheers
LikeLiked by 1 person
while you are already hiding behind VPN, go and create a Wikipedia page for me also. Then come back here complaining about my vanity and heroics.
When you posted this, it was “good afternoon” in Australia.
LikeLiked by 1 person
Springer Nature is a joke. Obviously they do not give a damn what is published, tgey’re just interested on APC money, submission rates, IF bullshit and other nonsense. Hope serious scientists will start boycotting Springer journals more and more in the future. What a shame.
LikeLiked by 1 person
The Wikipedia entry doesn’t mention any more anything about volleyball, was this fake too? I know it might seem a small thing in regard to the science integrity issues, but I find it interesting.
LikeLike
Have a look at the Page History tab. The handball and fishing bit was removed by editor, who also deleted the “scientific integrity” section someone added.
LikeLike
Pomegranates cure Alzheimer’s!
Nady Braidy , Musthafa Mohamed Essa, Anne Poljak , Subash Selvaraju , Samir Al-Adawi , Thamilarasan Manivasagm , Arokiasamy Justin Thenmozhi , Lezanne Ooi, Perminder Sachdev, Gilles J. Guillemin

Consumption of pomegranates improves synaptic function in a transgenic mice model of Alzheimer’s disease
Oncotarget (2016) doi: 10.18632/oncotarget.10905
LikeLike
More problems with papers from MND researchers at Macquarie University:
https://pubpeer.com/search?q=julie+atkin
LikeLike
Professor Julie Atkin, who also happens to collaborate with Claudio Hetz. This kind of scientists are always found in clusters 😉
https://pubpeer.com/publications/70BF34EC79F1237990B1EBB1FB2EC4
LikeLiked by 1 person
More fraud by same people from UNSW, mostly without Guillemin:





https://pubpeer.com/publications/0F7DEA6E253A0E24998FBBF9D31C55
https://pubpeer.com/publications/366321CE4C13555BC274000644492B
https://pubpeer.com/publications/148ED47732010651570771C9B90A3F
https://pubpeer.com/publications/FEA0DF96057EC76032D25CED4F86BE
LikeLiked by 1 person
…and at UNSW, who can forget Prof Khachigian?:
https://pubpeer.com/search?q=khachigian
LikeLiked by 1 person
Last I heard his lawyers had UNSW by the balls. https://forbetterscience.com/2019/12/02/the-lancet-unsw-and-khachigians-cancer-cure/
LikeLiked by 1 person
…or visiting Professor David Sinclair:
https://medicalsciences.med.unsw.edu.au/people/professor-david-sinclair
LikeLiked by 1 person
This shameless self-promoter has finally got the attention he craves and deserves, in the mainstream press https://www.smh.com.au/national/university-investigates-claims-of-research-misconduct-in-studies-on-ageing-20211013-p58zlx.html. It’s been a long time in the making.
LikeLike
And now this wannabe saviour has put himself out there as a COVID-19 expert, despite having no clinical experience with respiratory viruses: https://www.science.org.au/covid19/experts/gilles-guillemin
LikeLike
The copypasta potential of this article is very good.
None of the work has not been done in my lab
As a collaborator, I do all the time offering support for the structure of the project and editing / revising the manuscript, not the data or laboratory works
The reseaech scholar was in a hurry and left she is a foreigner
I didn’t contribute to the paper anyway
it’s my ex girlfriend’s fault (okay that one I made it up)
A compendium of bad faith.
LikeLike
Now front page news: https://www.smh.com.au/national/macquarie-university-considers-investigating-suspected-research-fraud-20211214-p59hfr.html#comments
LikeLike
“Macquarie University is considering whether to investigate allegations of research misconduct after concerns were raised about more than 40 papers published by researchers at the Centre for Motor Neurone Disease Research that appeared to contain manipulated or duplicate images.
The university said in a statement it was conducting a “preliminary assessment” of Macquarie University-led papers, after it became aware of concerns related to published papers involving its own researchers as well as external authors at multiple research institutions.
They include neuroscientist Gilles Guillemin, whose name is attached to 25 articles that have been red-flagged for containing potentially doctored images on a research discussion website, scientist Bingyang Shi, who was a co-author of five papers where the journal has acknowledged errors post-publication, and neuroscientist Julie Atkin, who was the first author of two papers subsequently retracted by the journal.
An analysis of papers co-authored by researchers at the Centre for MND Research shows concerns have also been raised about at least 44 publications by members of that laboratory. […]
Questions about his published research were initially asked by Dutch microbiologist Elisabeth Bik, a world leader in spotting duplicated images in scientific literature, who found unexpected similarities among the western blots, an analytical technique used in molecular biology. It appeared that the same images had been used to illustrate different findings. […]
Then in September this year, science blogger Leonid Schneider exposed more claims against Professor Guillemin after Dr Bik and other anonymous PubPeer reviewers identified unexpected similarities among images contained in a further 17 articles co-authored by him.
Seven of the articles were published in the journal Neurotoxicity Research, where Professor Guillemin is an associate editor. The journal has not responded to a request for comment.
Mr Schneider, a German-Ukrainian science journalist and former molecular biologist, is controversial in the scientific community for exposing scientists in defence of research integrity. He has been sued for libel and banned from Twitter. His blog has also provided a platform for others to expose serious research fraud.[…]
Then in September this year, science blogger Leonid Schneider exposed more claims against Professor Guillemin after Dr Bik and other anonymous PubPeer reviewers identified unexpected similarities among images contained in a further 17 articles co-authored by him.
Seven of the articles were published in the journal Neurotoxicity Research, where Professor Guillemin is an associate editor. The journal has not responded to a request for comment.
Mr Schneider, a German-Ukrainian science journalist and former molecular biologist, is controversial in the scientific community for exposing scientists in defence of research integrity. He has been sued for libel and banned from Twitter. His blog has also provided a platform for others to expose serious research fraud. […]
Ten of the articles identified on PubPeer were co-authored with scientist Nady Braidy, who is already the subject of an investigation into research produced by UNSW’s Brain and Ageing Lab, where he is the team leader.
George Smythe, a retired UNSW scientist who was also listed as a co-author on two of those papers, said he had been included without his knowledge, though he had been able to download a copy of one of the papers and said he could not find any evidence of image duplication.
“I would be very surprised if main author Nady Braidy has deliberately provided ‘dodgy’ data as he always struck me as a brilliant and forthright scientist,” Dr Smythe said. “There is no question of the integrity of the whole team involved with the work. My only complaint is that I was listed as an author when I really had no recent input to the work.”
Professor Guillemin’s wife Robyn Tolhurst directs the corporate communications company Red Fern Communications, which until recently offered a service in editing research papers. Professor Guillemin was one of her best customers, appearing as a co-author on 14 of the 17 papers on her website.
Ms Tolhurst said Professor Guillemin had been the victim of an inexplicable campaign by Mr Schneider.
“Gilles is a very, very senior professor, in fact he’s in the top three in the world for his field of expertise in science,” Ms Tolhurst said.
“I know that there’s been a lot of trolling going on, but I can honestly tell you that he’s the most ethical, the most honest person I’ve ever met. This guy goes over and beyond to help people, and maybe that’s been his downfall. He’s not some kind of crook.” […]
https://www.smh.com.au/national/macquarie-university-considers-investigating-suspected-research-fraud-20211214-p59hfr.html
BLOODY TURN THIS INTO A MOVIE.
LikeLike
The optics of a ringing endorsement from his wife, to whom he was funneling business….seriously??
LikeLike
And if you look up the testimonials page of Red Fern Communications (since removed) on Wayback Machine, some familiar clients emerge… https://i.imgur.com/lB4ZEGx.png
LikeLike
Sir Gilles the Astroturfer.
https://web.archive.org/web/20190204012350/https://www.redferncommunication.com/testimonials/
“Value for money”
Red Fern Communication has been fantastic for correcting the English in our scientific manuscripts . This has not only saved hours of time in the editing process, but has resulted in them being successfully and rapidly published in a key scientific journals. They are professional, quick and very good value for money. Highly recommended!
Professor Gilles Guillemin
Head of the Neuroinflammation Group
Macquarie University, Australia
LikeLike